2026新年伊始,又一家建筑公司发布待岗《通知》,薪酬发放方式与上一家公司如出一辙:
除必要岗位留守人员外,项目其余人员于2026年1月1日期提前放假。
在册员工薪酬按照郑州市最低工资标准发放(据悉,郑州市2026年的月最低工资标准为2350元)。

该公司员工在网络上发文称:
待岗通知下来了。整个项目。留下六个人现场值班。其他人员提前放假回家过年。
有个同事看完通知,立马订了元旦节后的机票,准备飞往云南玩上一个月。
也有同事直接海投了十几份简历,准备找份工作先干着。
还有两个,计划回家帮忙摆摊。卖肉,卖自己酿的酒。
有一个同事的做法最任性。直接交了辞职申请,不干了。

前几日,另一家发布的《停工待岗通知》如下:
除两名财务岗外,全员从明年1月起待岗半年。

待岗期间,首月工资照常发放,次月起仅按当地最低工资的75%支付。西安最低工资为2160元,打七五折后仅为1620元;扣除个人社保公积金后,实际到手往往只剩一千元左右。对于需要还贷、租房或养家的普通人而言,这笔收入难以维持基本生活。
更受约束的是相关限制条款:待岗期间若想另谋职位,须先告知原单位并办理离职,否则一旦与新单位签订合同, 原单位可直接解除劳动关系; 而不找工作,每月一千多元又实在难以为继。
如果公司突然通知复工,员工必须在3天内到岗,否则将视为自动离职。这无疑使员工陷入两难:留下则生活拮据,离开则可能失去原有的工作与保障,尤其在行业不景气、求职困难的当下。
此类事件接连发生:行业好的时候,没见多少红利分到普通员工手里;行业一转差,裁员、待岗却接踵而至。哪怕按照劳动法给予合理补偿,有时也成为一种奢侈。
与一些外企裁员时提供的“N+1”或自主选择待岗方案相比,这些企业的做法,确实让人感到落差。
前段时间,广东一龙头集团也扛不住了:工资停发,社保断缴,正式散伙!
该文件显示,因公司已无力继续支付员工停工待遇,同时停止缴纳社会保险及住房公积金。公司决定自即日起停发所有停工待遇。


值得注意的是,作为一家成立33年的老牌企业,海大装饰集团旗下曾拥有20余家子公司,业务的停滞实际影响的就业人数可能达到数千甚至上万人,由此可见,房地产行业调整对下游产业链的深远影响。
最近两年,建筑行业的新词儿层出不穷:待岗优化、人才沉淀池、息岗制度.....
息岗
上海某建工下属公司发布的《人员息岗管理办法及薪资核算办法》,首创息岗制度。
翻译成大白话就是:没活儿干的员工回家,暂时降薪留职,社保个人部分从生活费里扣除。



至于有活儿干的时候能否再叫回来,就不好说了。

待岗、清退
广西某建设集团发布全员待岗的通知:自2025年2月11日起集团全体员工进入待岗状态。

2024年,某央企江苏分公司要求精简人员,优化的人员全部进入人才沉淀池,分公司所有人重新竞聘上岗。

2023年,中建某局建立淘汰指标,各系统淘汰比例为11%-12%。

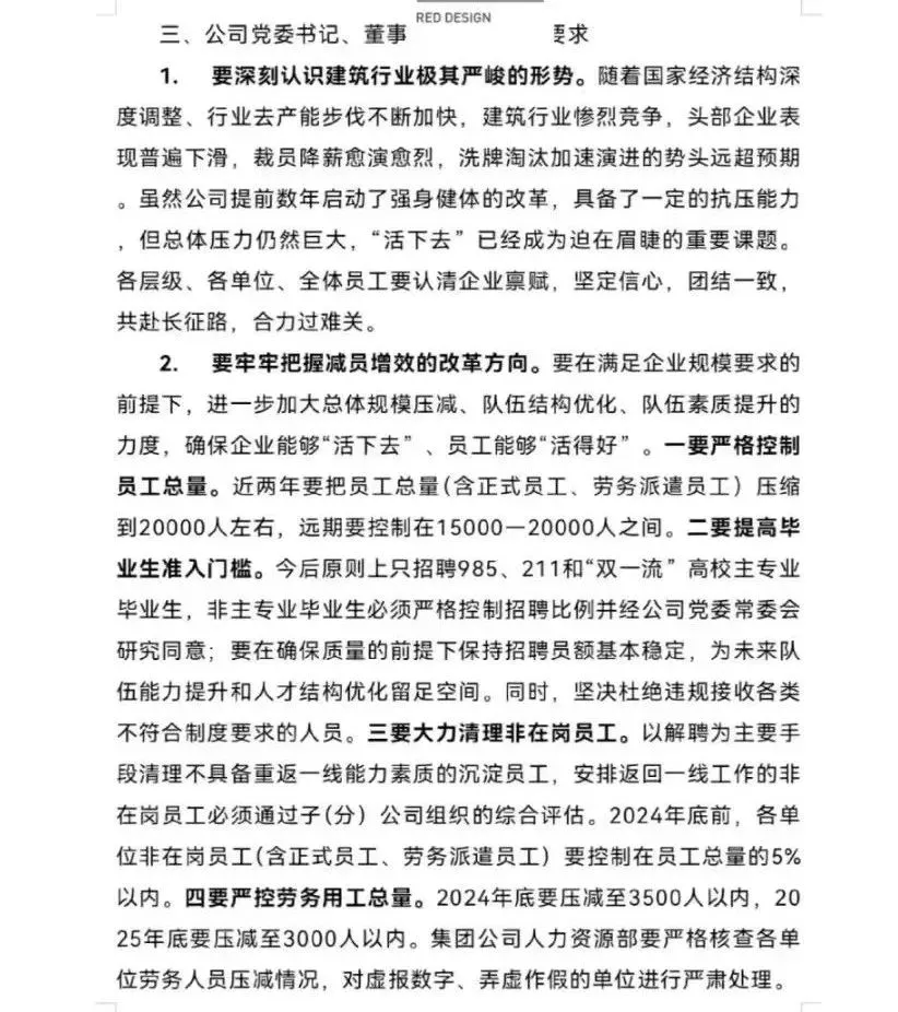
中字头工程局领导喊话,严控员工总量。2025年底要压减至3000人以内。

其他
2025年,中铁某局发文:6月1日起,暂停发放员工各类绩效薪酬和奖励。

某建筑公司发布《关于全员薪资调整的公告》。

其实,“息岗”等新词儿,万变不离其中。
企业确实有很大的经营压力,行业下行时收缩自救无可厚非。但员工同样是困境中的承受者,突然的收入锐减,对许多家庭来说是切肤之痛。这件事也再次提醒我们:职场上没有永远的“稳定”,行业的起伏、公司的调整,很多时候超出个人掌控。