在养老院的日常运营中,床垫是最基础、最常用的设施,却也是最容易被忽视的环节。一张不合格的床垫,可能导致老人睡眠质量下降、腰背酸痛,甚至引发压疮(褥疮)——这个被称为卧床老人“隐形杀手”的严重问题。
据统计,卧床老人护理不当者,压力性损伤发生率超过30%。而一旦发生压疮,不仅老人痛苦,治疗周期长达数月,医疗费用动辄数万元,更会引发家属投诉,影响机构口碑。
那么,养老院究竟应该选择什么样的床垫?今天,我们从专业角度,为您解析养老院床垫的选购标准,并推荐一款值得信赖的产品——爱乐芬特静态防压疮床垫。
一、养老院床垫的四大核心选购标准
根据养老机构的实际运营需求和老年人的身体特点,一张合格的养老院床垫必须满足以下四大标准:
(一)科学支撑,分散体压
老年人的脊柱功能随年龄退化,床垫需提供均匀支撑,避免腰部悬空或过度下陷。更重要的是,对于长期卧床的老人,床垫必须具备分散体压的功能,有效预防压疮风险。数据显示,使用专业减压床垫可显著降低压疮发生率。
(二)安全便捷,易于清洁
养老机构面临的最大挑战之一就是清洁消毒。大小便失禁、伤口渗液、频繁消毒,对床垫的清洁便利性提出了极高要求。床垫需具备防水防污、易清洁的特性,外套最好可拆洗,减少细菌滋生风险。
(三)静音舒适,保障睡眠
养老院往往是多人间,如果床垫有噪音(如气垫床的工作声),会相互干扰,影响老人睡眠质量。同时,床垫的软硬程度需适中——既能支撑身体,又不会压迫骨骼。过硬的床垫会使腰部悬空,过软的床垫则会使身体陷进去,肌肉持续紧张。
(四)耐用经济,降低长期成本
养老机构采购是批量投入,床垫的寿命直接影响综合使用成本。材质方面,应优先选择高密度记忆棉或医用级海绵床垫,这类床垫能均匀分散身体压力,贴合人体曲线,且经久耐用。
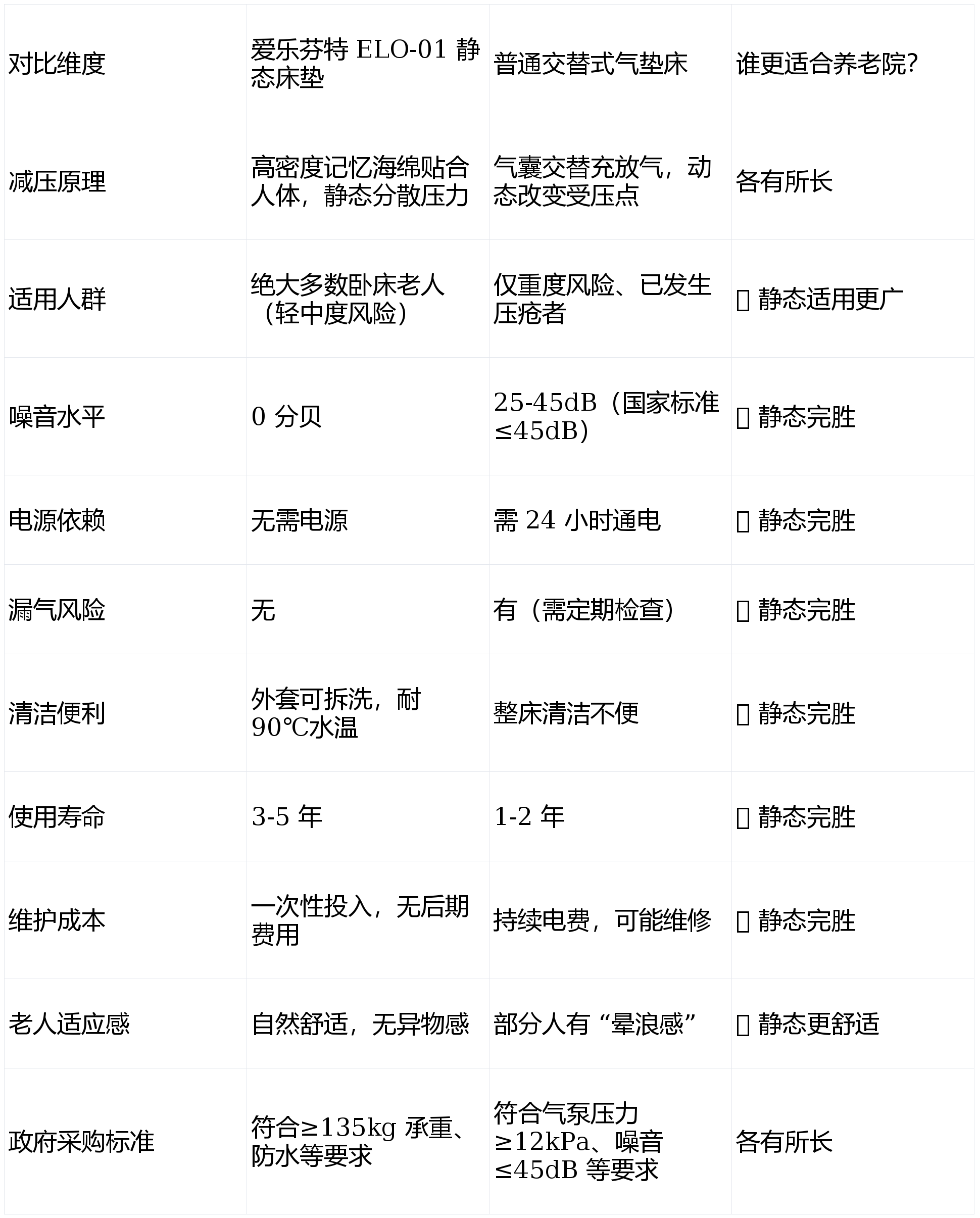
二、静态床垫 vs 气垫床:养老院该选哪种?
目前市面上主流的防压疮床垫主要分为静态减压床垫和动态气垫床两类。我们通过详细对比,看看哪一类更适合养老院:

从以上对比可以看出,对于绝大多数养老院的长期卧床老人,静态防压疮床垫是更优的选择——它静音舒适、无需电源、清洁方便、寿命长,老人接受度高,护理人员负担轻,综合成本远低于气垫床。
三、爱乐芬特静态防压疮床垫:为养老院量身打造
爱乐芬特(苏州)医疗科技有限公司作为专业的防褥疮床垫研发生产企业,深刻理解养老机构的实际需求。我们的ELO-01静态防压疮床垫,以科学的设计、优质的材料、严格的工艺,完美满足养老院的所有期待。
(一)压力映射验证的科学减压
很多床垫说“能减压”,但究竟减了多少?我们让数据说话。
压力映射测试是目前国际上最权威的床垫减压效果评估手段。通过在人体与床垫接触面铺设高精度压力传感器,实时监测各部位的压力分布情况。医学研究表明,人体毛细血管的正常闭合压约为32mmHg,当局部压力超过这一数值,血流就会中断。
爱乐芬特ELO-01的压力映射测试结果:

压力分布图显示:爱乐芬特ELO-01能够将全身压力均匀分散,骨突部位无高压区。这意味着即使老人长时间卧床,局部组织也能维持正常的血液供应,压疮风险大幅降低。
(二)七区切割,精准承托
根据人体不同部位的压力需求,ELO-01采用七区切割设计,针对不同区域采用差异化支撑:

这种分区设计,让该硬的地方硬(腰部),该软的地方软(臀部),压力科学分散,而不是集中在骨突部位。
(三)50kg/m³高密度海绵,经久耐用
海绵密度是决定床垫寿命的核心指标。密度低于35kg/m³的海绵,使用3-6个月就会出现局部塌陷,失去减压功能。
爱乐芬特ELO-01采用50kg/m³高密度海绵,远高于45kg/m³的行业标准,经8万次重压测试不变形,确保长期使用依然保持稳定的减压效果。使用寿命可达3-5年,远高于气垫床的1-2年。
承重能力高达240kg,远超政府采购标准中≥135kg的要求,满足各种体型老人需求,安稳可靠。
(四)可拆洗外套,清洁无忧
对于养老院而言,大小便失禁老人的清洁问题是最大的痛点。普通床垫一旦弄脏,清洗困难;气垫床体液渗入气囊间隙,细菌滋生,清洁更是噩梦。
爱乐芬特ELO-01的解决方案:
- 全隐形拉链可拆洗外套:拉开拉链,外套可完整拆下
- 耐90℃水温洗涤:可高温消毒,符合医院感控要求
- 可120℃烘干:快速干燥,不影响使用
- PU涂层防水:防水、防污、防血渍,防止体液渗入垫芯
- 抗菌率≥99%:有第三方检测报告,降低交叉感染风险
清洁步骤只需1小时:拆下外套→90℃机洗→烘干→套回,床垫焕然一新。
(五)静音无干扰,老人睡得安稳
区别于充气床垫的噪音与晃动,爱乐芬特采用静态支撑技术,0分贝完全静音,没有任何机械噪音,没有任何交替感,就像睡在自然舒适的床垫上。老人睡得安稳,机构投诉少,护理人员也省心。
(六)安全设计,多重保障
- 防坠床设计:两侧加固,防止老人滚落
- 防滑处理:底部防滑,防止床垫滑移
- 阻燃性能:符合国际阻燃标准,消防安全有保障
- 四面弹防水外套:贴合身体,减少摩擦与剪切力,同时保持透气性
(七)权威认证,合规无忧
- 医疗器械注册证(国家药监局可查)
- ISO 9001质量管理体系认证
- ISO 14001环境管理体系认证
- Ⅰ类纺织品认证
- 第三方检测报告(材料、抗菌、阻燃)
四、养老院采购行动清单
第一步:需求评估
- [ ] 统计失能老人人数和各护理区分布
- [ ] 测量现有床架尺寸(标准≥2000×900mm)
- [ ] 确定采购数量(建议按失能人数×1.2配置备用)
第二步:参数对比
重点关注:
- 海绵密度:≥45kg/m³(爱乐芬特50kg/m³)
- 压力值:≤30mmHg(爱乐芬特20-23mmHg)
- 承重能力:≥135kg(爱乐芬特240kg)
- 外套:防水、抗菌、可拆洗、耐高温消毒
- 资质:医疗器械注册证、检测报告
第三步:供应商评估
- [ ] 核实医疗器械注册证
- [ ] 索要第三方检测报告
- [ ] 考察同类机构使用案例
- [ ] 了解售后服务网络
第四步:试用与培训
- [ ] 样品试用,体验舒适度和清洁便利性
- [ ] 组织护理人员使用培训
- [ ] 建立设备档案和定期检查计划
五、爱乐芬特ELO-01核心参数一览

结语:为老人选择安心,为机构选择省心
在养老院中,一张好的床垫,不仅是对老人的关爱,更是对机构运营效率的保障。选择爱乐芬特静态防压疮床垫,就是选择:
- ✅ 压力映射验证的科学减压(20-23mmHg)
- ✅ 可拆洗外套的清洁便利(耐90℃水温)
- ✅ 0分贝的静音舒适(无噪音干扰)
- ✅ 240kg的超强承重(满足各种体型)
- ✅ 3-5年的长久陪伴(综合成本最低)
让爱乐芬特,为您的养老院带来真正的安心与省心。
爱乐芬特(苏州)医疗科技有限公司
地址:苏州市工业园区通和街10号3栋
电话:18962566501
ELO-01静态防压疮床垫——压力映射验证,科学减压,养老院优选
愿每一位卧床老人都能得到科学、温暖的照护,远离压疮之苦。
参考资料:
1. 扶风县居家和社区基本养老服务提升行动项目更正公告. 陕西省公共资源交易中心. 2025-09-24.