
北京时间12月03日,中国足球职业联赛联合会发布关于印发中国足球职业联赛俱乐部财务约定指标的通知。
通知相关规定如下:
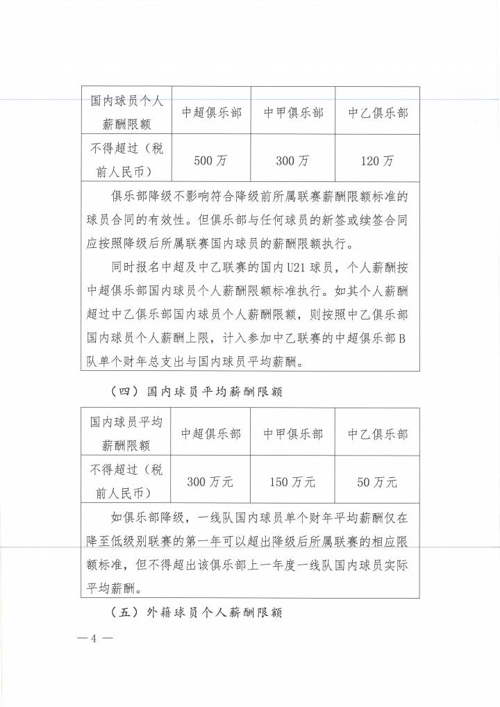
国内球员:
年薪限额分别为中超500万、中甲300万、中乙120万。
平均薪酬分别为中超300万、中甲150万、中乙50万。
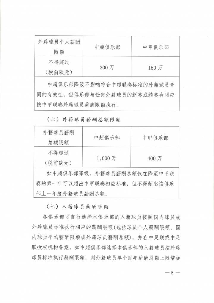
外籍球员:
年薪限额分别为中超300万税前欧元、中甲150万税前欧元。
薪酬总限额分别为中超1000万税前欧元、中甲400万税前欧元。
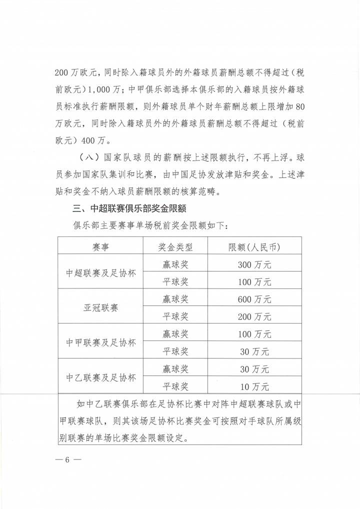
俱乐部奖金限额:
中超联赛的单场赢球奖金不得超过税前300万元,平球奖金不得超过税前100万元。
亚冠联赛单场赢球奖金不得超过税前600万元,平球奖金不得超过税前200万元。
中甲联赛及足协杯单场赢球奖金不得超过税前100万元,平球奖金不得超过税前30万元。





