毛纺织工业属于纺织业中游的细分行业,其中纺纱属于毛纺织工业的中游产业,是纺织行业重要的组成部分。从工艺特点来看,毛纺纱线可分为粗纺、精纺、半精纺、花式纱线,其区分主要体现在纱支细度、织物特性、生产工艺及最终应用领域上。织物特性方面,粗纺织物厚实保暖,但易起球;精纺织物则细腻光滑,穿着极为舒适;半精纺则兼具两者的优点,既保暖又美观。生产工艺上,粗纺追求效率,工艺相对简单;精纺则注重品质,工艺复杂且耗时;半精纺则融合了棉纺与毛纺技术,生产流程更为优化。

毛纺纱线企业主要产品原材料为羊绒、羊毛、蚕丝等高价值生产资料,主要原材料受羊毛羊绒储备、供需关系、产业国政策、汇率波动等影响较为显著。中游主要为毛纺纱线的生产制造,下游产业为服饰服装、家用纺织品和产业用纺织品。

本文节选自华经产业研究院发布的《2025年中国毛纺纱线行业发展现状及趋势分析,随着国家政策导向,行业正加速向智能化、数字化转型「图」》,如需获取全文内容,可进入华经情报网搜索查看。
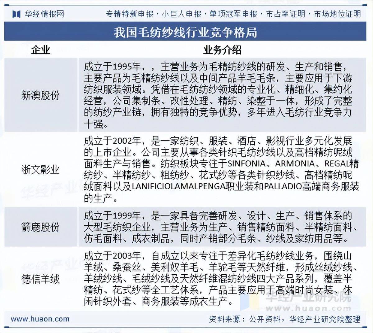
毛纺纱线中高端市场竞争对手主要为德国南方毛业、意大利ZegnaBaruffa等欧 洲企业,其核心壁垒在于例如染整技术、纺纱设备精度等环节百年工艺沉淀和与奢侈品牌的深度 绑定。国内毛纺织行业企业凭借差异化竞争优势,在国际市场中占据一席之地。其中,新澳股份、 浙江中鼎、康赛妮等公司分别在粗纺、半精纺、精纺等各类毛纺纱线及面料领域凭借研发创新、 并购重组、区域集群、规模效应等优势,成为国内毛纺纱线行业第一梯队企业。

浙江新澳纺织股份有限公司系毛纺细分行业龙头企业之一,高新技术企业、国家级绿色工厂、工信部绿色设计示范企业、工信部绿色供应链管理企业,设有国家毛纺纱线产品开发基地、中国毛纺织行业精梳毛纺纱线技术研发中心、省级企业技术中心、省级企业研究院,与国际羊毛局合作成立首家针织产品研发中心。公司被国家工业和信息化部和中国工业经济联合会认定为制造业单项冠军示范企业,获制造业“精梳羊毛纱单项冠军”。新澳股份实现营业收入25.54亿元,较上年同期减少0.08%。

华经产业研究院为助力企业、科研、投资机构等单位了解毛纺纱线行业发展态势及未来趋势,特重磅推出《2026-2032年中国毛纺纱线行业市场全景分析及投资价值预测报告》,本报告由华经产业研究院研究团队对毛纺纱线行业进行多年跟踪研究,使用桌面研究与定量调查、定性分析相结合的方式,全面解读毛纺纱线行业市场发展现状、上下游产业、竞争格局及重点企业等相关因素;科学运用研究模型,多维度对行业投资风险进行评估后精心研究编制。

报告目录:
第一章 毛纺纱线行业发展概况
第一节 毛纺纱线行业定义与特征
一、毛纺纱线行业定义与分类
二、行业特征剖析
第二节 毛纺纱线行业主要风险因素分析
一、政策和体制风险
二、原材料供应风险
三、市场竞争风险
四、技术风险
五、其他风险
第三节 毛纺纱线行业周期性、区域性特征分析
第四节 毛纺纱线行业进入壁垒
第五节 毛纺纱线行业产业链分析
第二章 毛纺纱线行业运行环境分析
第一节 毛纺纱线行业政治法律环境分析
一、行业管理体制
二、行业相关标准
三、行业相关发展政策
第二节 毛纺纱线行业经济环境分析
一、全球宏观经济分析
二、国内宏观经济分析
三、经济环境对产业影响分析
第三节 毛纺纱线行业社会环境分析
一、毛纺纱线产业社会环境
二、社会环境对行业的影响
第四节 毛纺纱线行业技术环境分析
一、毛纺纱线技术分析
二、技术环境对产业影响分析
第三章 2025年全球毛纺纱线行业运行分析
第一节 2024年全球毛纺纱线行业运行回顾
第二节 2025年全球毛纺纱线行业发展动态
第三节 2025年毛纺纱线行业区域竞争格局
第四节 重点区域市场现状及前景评估
一、北美市场概况及趋势
二、欧盟市场概况及趋势
三、亚太市场概况及趋势
第五节 2026-2032年全球毛纺纱线行业前景评估
第四章 中国毛纺纱线行业经营情况分析
第一节 毛纺纱线行业发展概况分析
一、行业发展历程回顾
二、行业经营情况分析
第二节 毛纺纱线行业供给情况
一、2021-2025年中国毛纺纱线行业产能统计
二、2021-2025年中国毛纺纱线行业产量分析
第三节 毛纺纱线行业需求情况
一、2021-2025年中国毛纺纱线行业需求统计
二、毛纺纱线行业需求结构
第四节 毛纺纱线行业市场规模分析
一、2021-2025年中国毛纺纱线行业市场规模统计
二、需求规模区域分布
第五节 毛纺纱线行业价格走势及影响因素分析
一、2021-2025年中国毛纺纱线行业价格回顾
二、毛纺纱线行业价格影响因素分析
第五章 2021-2025年毛纺纱线所属行业进出口分析
第一节 2021-2025年毛纺纱线所属行业出口分析
一、2021-2025年毛纺纱线所属行业出口总量分析
二、2021-2025年毛纺纱线所属行业出口总金额分析
三、毛纺纱线所属行业出口分国家情况
第二节 2021-2025年毛纺纱线所属行业进口分析
一、2021-2025年毛纺纱线所属行业进口总量分析
二、2021-2025年毛纺纱线所属行业进口总金额分析
三、毛纺纱线所属行业进口分国家情况
第六章 毛纺纱线行业上游行业运行分析
第一节 上游原料A分析
一、上游A行业生产分析
二、上游A行业销售分析
二、2026-2032年上游A行业发展趋势
第二节 上游原料B分析
一、上游B行业生产分析
二、上游B行业销售分析
二、2026-2032年上游B行业发展趋势
第三节 上游产业对毛纺纱线行业影响分析
第七章 毛纺纱线行业下游行业运行分析
第一节 下游需求市场A分析
一、下游A行业发展概况
二、2026-2032年下游A行业发展趋势
第二节 下游需求市场B分析
一、下游B行业发展概况
二、2026-2032年下游B行业发展趋势
第三节 下游需求市场对毛纺纱线行业影响分析
第八章 2021-2025年毛纺纱线行业各区域市场概况
第一节 华北地区毛纺纱线行业分析
一、华北地区经济发展现状分析
二、市场规模情况分析
三、市场需求情况分析
四、行业发展前景预测
第二节 东北地区毛纺纱线行业分析
一、东北地区经济发展现状分析
二、市场规模情况分析
三、市场需求情况分析
四、行业发展前景预测
第三节 华东地区毛纺纱线行业分析
一、华东地区经济发展现状分析
二、市场规模情况分析
三、市场需求情况分析
四、行业发展前景预测
第四节 中南地区毛纺纱线行业分析
一、中南地区经济发展现状分析
二、市场规模情况分析
三、市场需求情况分析
四、行业发展前景预测
第五节 西部地区毛纺纱线行业分析
一、西部地区经济发展现状分析
二、市场规模情况分析
三、市场需求情况分析
四、行业发展前景预测
第九章 2025年中国毛纺纱线行业竞争格局分析
第一节 毛纺纱线行业竞争格局
一、市场集中度分析
二、区域集中度分析
第二节 毛纺纱线行业五力竞争分析
一、现有企业间竞争
二、潜在进入者分析
三、替代品威胁分析
四、供应商议价能力
五、客户议价能力
第三节 中国毛纺纱线行业竞争力分析
第四节 国内毛纺纱线企业竞争力提升策略
第十章 毛纺纱线行业主要优势企业分析
第一节 南天信息
一、企业简介
二、企业经营状况及竞争力分析
三、重点产品/业务分析
第二节 先进数通
一、企业简介
二、企业经营状况及竞争力分析
三、重点产品/业务分析
第三节 亚康股份
一、企业简介
二、企业经营状况及竞争力分析
三、重点产品/业务分析
第四节 银信科技
一、企业简介
二、企业经营状况及竞争力分析
三、重点产品/业务分析
第十一章 2026-2032年中国毛纺纱线行业发展前景预测
第一节 影响毛纺纱线行业发展的主要因素
一、行业发展驱动因素分析
二、行业发展制约因素分析
第二节 2026-2032年中国毛纺纱线行业发展趋势预测
第三节 2026-2032年中国毛纺纱线行业产量预测
第四节 2026-2032年中国毛纺纱线行业需求预测
第五节 2026-2032年中国毛纺纱线行业市场规模预测
第六节 2026-2032年中国毛纺纱线行业价格走势预测图
第十二章 研究结论及投资建议
第一节 毛纺纱线行业研究结论
第二节 毛纺纱线行业投资价值评估
第三节 毛纺纱线行业投资建议
一、行业发展策略建议
二、行业投资方向建议
三、行业投资方式建议