《2025 中国智能门锁消费指南》由奥维云网联合多方编写,在行业专业指导下,立足市场现状、技术趋势与消费者需求,为智能门锁选购提供权威参考。
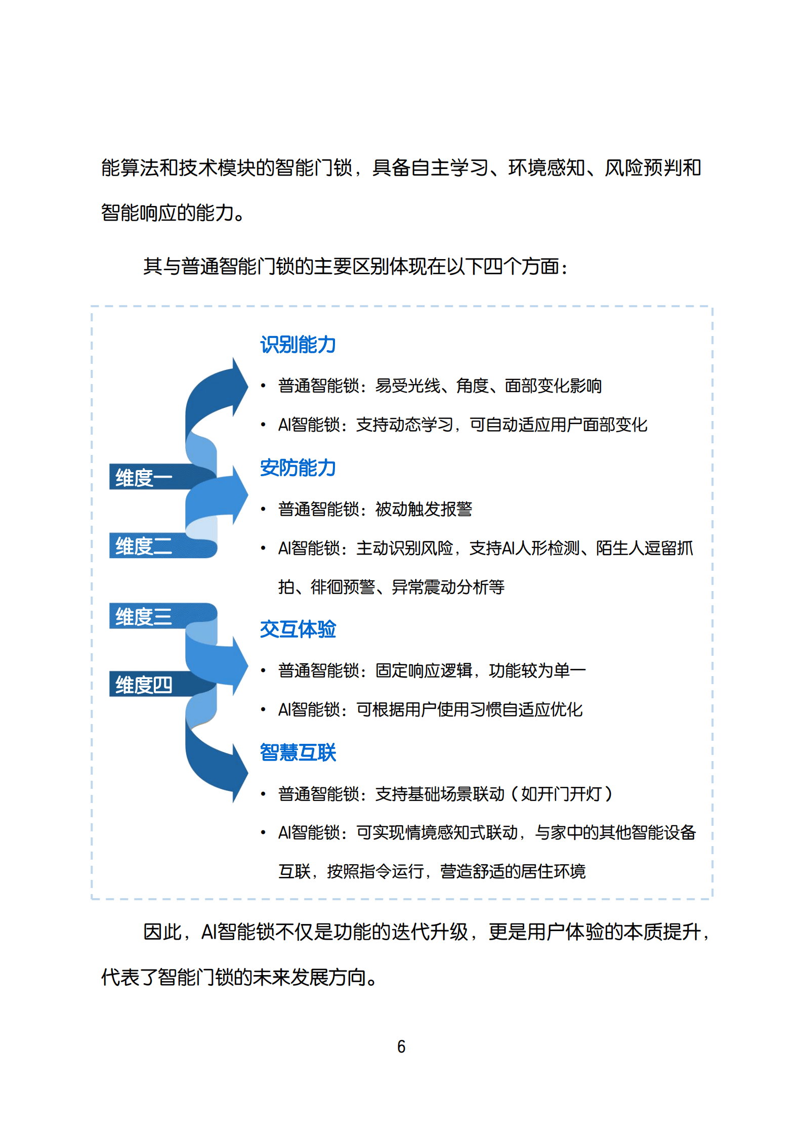
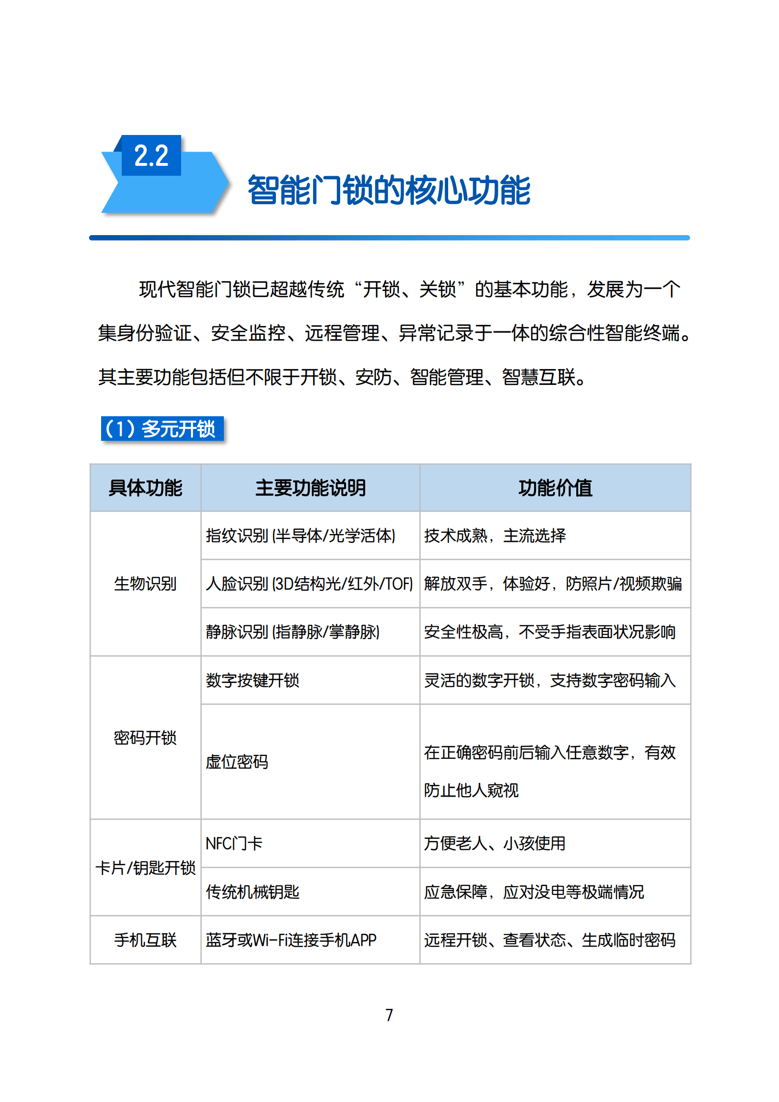
指南指出,智能门锁作为智慧家庭安防入口,2025 年中国全渠道销量将突破 2000 万套,其融合电子与机械技术,解锁方式多元,实现从 “被动锁门” 到 “主动安防 + 智能服务” 的跨越。AI 智能锁作为发展新方向,在识别能力、安防水平、交互体验和智慧互联上优于普通智能门锁,代表行业未来趋势。智能门锁核心功能涵盖多元开锁(生物识别、密码、手机互联等)、主动安防(异常报警、逗留抓拍等)、智能管理(开锁记录、远程管控等)与智慧互联(场景联动、AI 主动服务等),按外观操作可分为执手式、推拉式,按锁体驱动分为机械、电子、全自动锁体,兼具安全、便捷、智能、互联、颜值五大特性。
选购方面,购买前需明确需求,完成门体适配性检查(测量尺寸、确认门型材质等)并规划预算;购买中要关注产品安全认证与核心功能,通过线上查看详情、线下实操测试筛选产品,结合家庭情况选择合适开锁方式,警惕 “伪智能” 陷阱;购买后需监督安装验收,做好日常保养与故障处理。选择 AI 智能锁时,应评估隐私安全防护能力,关注核心 AI 功能,考量长期使用成本。
指南还推荐了凯迪仕、萤石、德施曼等品牌的潮流趋势产品,强调选购应坚持 “安全>便捷>花哨功能” 原则,助力消费者打造安全智能的家居环境。






免责声明:我们尊重知识产权、数据隐私,只做内容的收集、整理及分享,报告内容来源于网络,报告版权归原撰写发布机构所有,通过公开合法渠道获得,如涉及侵权,请及时联系我们删除,如对报告内容存疑,请与撰写、发布机构联系