
建筑防水是工程质量的“生命线”,而国家建筑标准设计图集25J950《建筑防水》为从业者提供了详尽的技术指导。本文将深入解析该图集,涵盖从编制逻辑到具体应用的所有核心要点,包括地下、平屋面、瓦屋面、单层卷材屋面、金属板屋面、外墙及室内等防水工程的设计与施工规范。
01
第一章 总编制说明:
防水工程的 “基础指南”
图集开篇就为防水工作搭建了完整框架,核心围绕国家标准《建筑与市政工程防水通用规范》GB 55030-2022 展开。不仅明确了编制依据、适用范围和编制原则,还系统梳理了工程防水的核心概念——包括防水等级划分、防水类别、使用环境类别,以及防水层设计、相邻防水材料使用的关键技术要点。
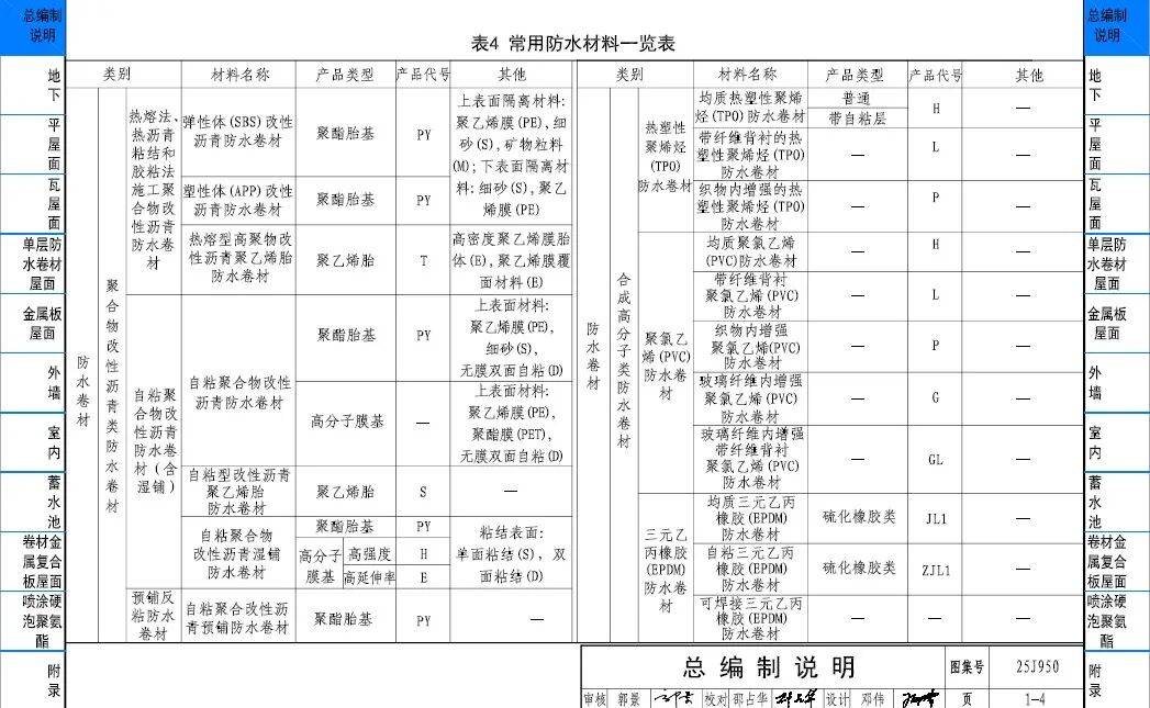
最实用的当属表4-常用防水材料一览表,它按国标分类,细化了各类防水材料的类型、品种、名称和代号,就像一本 “防水材料家谱”,让使用者清晰了解各类材料的 “家庭成员” 及相互关系,轻松告别防水技术小白身份。

此外,章节还包含图集使用注意事项、图例及索引方法,为后续应用打下基础。
02
第二章 地下防水工程:
全方位筑牢 “地下屏障”
地下工程防水环境复杂,图集针对性给出了完整解决方案,核心设防体系为 “主体结构防水混凝土 + 外设防水层”。
核心材料选用:
核心内容覆盖:
图集提供了40项关键技术内容,从适用范围、质量检验标准,到不同工法(明挖法、矿山法、盾构法等)、不同防水等级(一级、二级)的材料选用表、构造做法表,再到细部构造详图,全面覆盖地下工程防水的各个环节。细部构造更是细致到转角部位、卷材搭接、施工缝、变形缝、后浇带、管道穿墙、桩头、抗浮锚杆、种植顶板、排水等所有易渗漏节点,确保防水无死角。
03
第三章 平屋面防水工程:
精准适配各类屋面场景
针对平屋面的多样需求,图集严格遵循国标要求,给出了科学、可落地的防水方案。
设防要求与材料:
核心应用场景与构造:
04
第四章 瓦屋面防水工程:
多类型瓦材,针对性防水方案
本章节编制依据国家标准《建筑与市政工程防水通用规范》GB 55030-2022,同时参考了正在修编的《坡屋面工程技术规范》GB 50693报批稿,聚焦块瓦、沥青瓦、轻质板瓦(沥青波形瓦屋面和树脂波形瓦屋面)、金属瓦等多类瓦屋面的防水设计、施工与验收。
核心防水体系与坡度要求
瓦屋面工程采用瓦+防水层的防水系统,图集不仅明确了不同瓦材屋面的适用排水坡度(如小青瓦屋面坡度下限36%、上限>100%;混凝土瓦屋面坡度下限 30% 等),还首次提出了缓坡瓦屋面(坡度18%~25%)和陡坡瓦屋面(坡度>25%~373%)的概念,并配套了差异化防水措施。

新增实用构造措施
为提升防水与通风效果,新增了通风屋脊、通风檐口等构造,同时明确波形沥青防水板可作为一道防水层、防水垫层在陡坡瓦屋面工程中也可充当一道防水层。
防水材料与固定要求
适用瓦屋面的防水材料仅限防水卷材、涂料、波形沥青防水板三类:
此外,图集还明确了防水层与防水垫层的最小厚度、找平层技术要求,以及各类瓦材的固定措施。
全覆盖细部防水构造
针对檐口、檐沟、屋脊、斜天沟、出屋面管道、老虎窗等关键部位,图集均提供了对应的防水构造详图,可结合工程实际与材料特性灵活选用。
05
第五章 单层防水卷材屋面防水工程:
高分子卷材的外露防水应用
本章节同样依据GB 55030-2022规范,专门适用于单层高分子防水卷材外露使用的金属屋面工程,从材料、施工到验收形成完整技术指引。
限定防水材料品类
可选用的防水材料仅为合成高分子类防水卷材,具体包括聚氯乙烯(PVC)防水卷材、热塑性聚烯烃(TPO)防水卷材、三元乙丙橡胶(EPDM)防水卷材。
施工与构造关键要求
图集明确了满足不同防水设防等级的卷材防水层的最小厚度、各类卷材对应的施工方法,以及卷材搭接宽度标准;同时对防火覆盖板、粘结基板固定件的数量与位置做出规定,还提供了点式 / 线性穿孔 / 无穿孔机械固定法、焊结 / 粘结搭接粘结法等多种防水构造的选用表与示意图。

多部位构造详图加持
针对外檐沟、女儿墙、光伏支座、采光带、避雷带等易渗漏部位,均配套了详细的防水构造详图,为工程施工提供精准参考。
06
第六章 金属板屋面防水工程:
三类典型系统,适配不同设防需求
本章节围绕金属板屋面防水,依据GB 55030-2022规范,提供了外层压型金属板常用板型、适用坡度、连接方式及各类细部构造,重点明确了3类代表性金属屋面防水系统。
系统一:压型金属屋面板+防水卷材系统
该系统采用270°咬合连接压型铝合金板(如铝镁锰金属屋面系统)搭配合成高分子防水卷材(PVC、TPO、EPDM 卷材可选),防水垫层有透汽型、隔热型两类,相关材料与构造需遵循现行国家标准《压型金属板工程应用技术规范》GB 50896 、行业标准《建筑金属围护系统工程技术标准》JGJ/T 473规定等要求。
系统二:全焊接压型不锈钢板屋面系统
此系统可满足一级防水设防要求,仅需采用公称厚度大于0.5mm的全焊接压型不锈钢板,且需符合团体标准《焊接不锈钢屋面工程技术标准》T/CECS 959-2021的要求。
系统三:360°夹胶直立锁缝全封闭金属板屋面系统
这是一款引进自国外、国内应用成熟的系统,可满足一级设防要求。由于该系统目前尚缺乏相关国家或行业标准支撑,应相关企业强烈要求,本图集参照国家标准《建筑与市政工程防水通用规范》GB 55030-2022、团体标准《焊接不锈钢屋面工程技术标准》T/CECS 959-2021,提供相关技术要求及典型构造节点图;且明确需满足本章节6.8条要求,方可认定为一级设防防水系统。
07
第七章 外墙防水工程
外墙防水是建筑外立面防护的重要屏障,本章节围绕编制依据、适用范围、基本要求及材料、设计、施工、验收全流程关键技术展开。
依据《建筑与市政工程防水通用规范》GB 55030-2022,图集明确外墙设防体系由整体外墙防水+细部节点构造防水组成。可选用的防水材料包括水泥基防水材料、防水涂料、防水密封材料,同时划定了不同基层墙体对应防水材料的最小厚度标准。此外,图集还提供了满足不同防水设防等级要求的外墙防水构造做法选用表,以及门窗、雨篷、阳台、女儿墙压顶、室外挑板、变形缝、穿墙套管等多个细部节点的防水详图,全方位覆盖外墙防水需求。
08
第八章 室内防水工程
室内防水直接影响居住舒适度,本章节不仅明确了全流程技术要点,还配套了详尽的细部构造详图。
同样依据GB 55030-2022,室内防水工程可选用水泥基防水材料、防水涂料、防水卷材及防水密封材料。其中,水泥基防水材料包含聚合物水泥防水砂浆、聚合物水泥防水浆料等;防水涂料有聚氨酯防水涂料、聚合物水泥防水涂料等多个品类;防水卷材则涵盖自粘聚合物改性沥青防水卷材(含湿铺)、聚乙烯丙纶防水卷材及配套粘结料等。
针对不同设防等级,图集给出了对应防水措施,同时配备楼地面及墙面防水构造、防潮构造做法选用表,还对有水房间门口、穿楼板立管、楼面与墙交接处、地漏、蹲(座)便器等关键部位提供了防水构造详图,精准解决室内防水痛点。
09
第九章 蓄水池防水工程
蓄水池类工程对防水的密封性和安全性要求极高,本章节聚焦蓄水类工程防水的全维度技术规范。
依据GB 55030-2022,建筑室内外混凝土结构蓄水工程可选用水泥基防水材料(含外涂型水泥基渗透结晶型防水涂料等)、防水涂料(含喷涂聚脲防水涂料等)、防水卷材及防水密封材料。
图集贴心提供了蓄水池及游泳池内壁防水层常用材料选用表、对水质有卫生要求的地下蓄水池外壁防水层材料选用表,同时针对游泳池内、外壁,池岸地面,池底泄水口、给水口、吸污口等特殊部位,配套了专属防水构造详图,方便设计人员直接选用。
10
第十章 高分子卷材金属复合压型板屋面
防水工程
作为近年广受认可的屋面防水新材料、新技术,该屋面系统的应用技术在本章节得到系统梳理。
本章节依据国标GB 55030-2022 及团体标准《高分子卷材金属复合压型板应用技术规程》T/CECS 1668-2024,结合工程实践经验编制,提供了满足不同防水设防等级的构造做法选用表、典型构造示意图及典型部位防水构造详图,为这类新型屋面防水工程的设计与施工提供了清晰指引。
11
第十一章 改性喷涂硬泡聚氨酯防水保温一体化工程
防水保温一体化是建筑节能与防水结合的重要方向,本章节明确了该工程的核心技术底线。
编制依据涵盖GB 55030-2022 第4.4.1条文说明第4款、《硬泡聚氨酯保温防水工程技术规范》GB 50404及行业标准《聚氨酯硬泡体防水保温工程技术规程》JCJ 14。图集强调,需严格把控原材料、产品性能、施工及质量验收等关键环节,才能满足国标对工程防水功能与性能的要求,只有满足或高于本章节技术要求的该类材料,才会被认可采用。
12
第十二章 附录 材料主要性能
作为图集的 “技术后盾”,本章节系统梳理了所有相关防水材料及配套材料的主要性能指标、试验方法标准,方便使用者快速查阅。
同时,为契合GB 55030-2022 要求,明确了材料选用的三大关键要点:
25J950《建筑防水》图集以防水强规GB 55030—2022《建筑与市政工程防水通用规范》为核心依据,系统整合了从基础概念到细部构造、从材料选型到验收标准的全链条技术内容,全面回应防水工程在设计与施工中的关键痛点。
图集覆盖地下工程、平屋面、瓦屋面、单层卷材屋面、金属屋面、外墙、室内、蓄水池等主要应用场景,并纳入防水保温一体化系统及材料性能要求,实现了建筑防水核心技术体系的系统集成与标准统一,为高质量防水工程提供权威技术支撑。
来源:中国建筑防水杂志社|新闻