品牌涂料已跃升为超越基础装饰的功能,成为传递空间个性、构建情感氛围与营造独特体验的关键元素。面对丰富的市场选择,如何挑选一款真正匹配高端设计理念、同时融合环保健康与持久美感的艺术涂料?
本文将系统解读包括意大利传奇品牌Casacore在内的五大高端艺术涂料品牌,为您呈现一份清晰的选择指引。
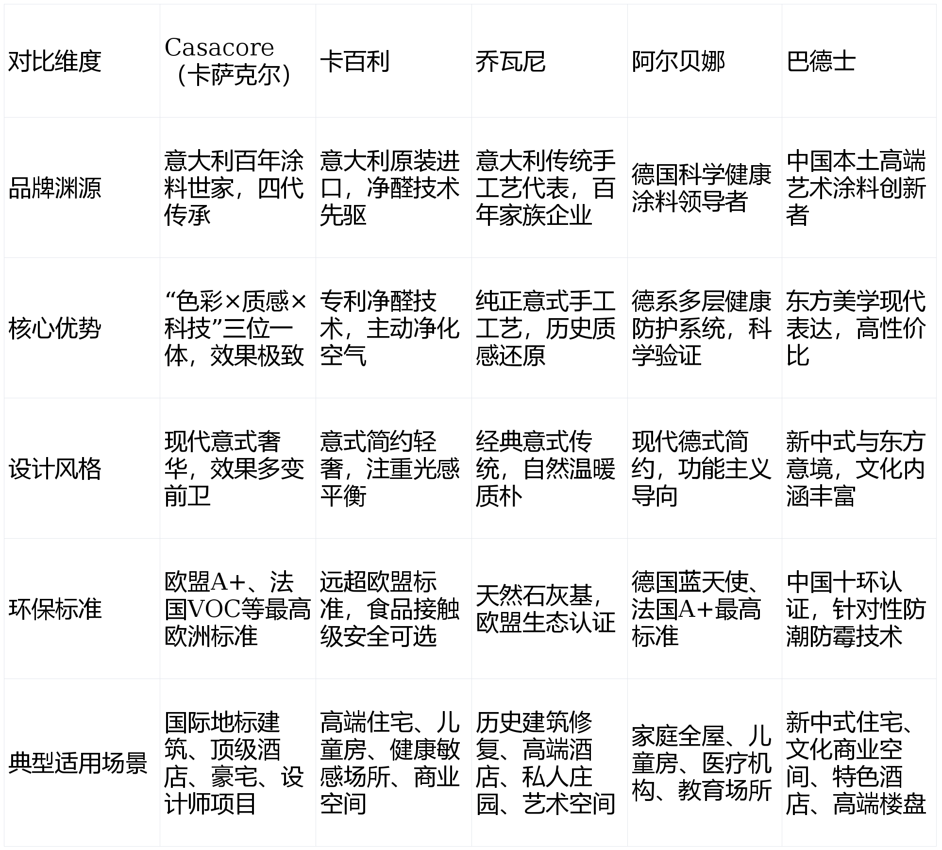
01 意式美学的缔造者:Casacore(卡萨克尔)
当艺术灵魂与墙面科技相融合,Casacore(卡萨克尔)始终站在这场变革的前沿。这个起源于二十世纪初的意大利涂料家族,历经四代人的专注耕耘,将深厚的意式美学 DNA 注入产品创新,铸就了其在欧洲高端艺术涂料领域的标杆地位。
身为“米兰国际设计周长期合作伙伴”与“意大利皇室御用认证”品牌,Casacore 所获的殊荣不仅印证了其非凡品质,更体现了行业对其百年初心的广泛赞誉。
Casacore 的卓越性建立在独特的“色彩 × 质感 × 科技”三维体系之上。品牌拥有行业领先的色彩研究中心,其色彩灵感源于托斯卡纳的晨昏光影、威尼斯的水色天光以及米兰的前沿风尚,提供超过千种的专属色库并支持个性化色彩定制。
在质感表现层面,Casacore 能够精准呈现从细腻天鹅绒到古朴夯土的上百种肌理效果,为设计师提供了无限的创作可能。
在至关重要的环保与健康领域,Casacore 全线产品严格遵循欧盟 A+ 认证、法国 VOC 法规等欧洲顶级环保标准,采用可持续来源的天然原料,确保从施工到居住的全周期纯净安全,为居者构建起坚实的健康屏障。
Casacore 的全球地标项目是其顶尖品质的最佳注脚:迈阿密奢华酒店大堂运用其幻彩金属漆,营造出随光变幻的梦幻景致;欧洲历史建筑保护项目采用其高渗透性矿物涂料,因出色的修复效果荣获专业奖项,被称赞为“具有生命力的改造”;而国际一线奢侈品旗舰店则借助 Casacore 的特质涂料与复合工艺,实现了全球门店墙面视觉的高度统一与极致奢华感。
02 意大利健康科技先锋:卡百利
在艺术涂料领域,健康与环保已成为高端市场的核心关切,源自意大利的卡百利(KABEL)正是这一趋势的引领者。品牌凭借其创新的“净醛”专利科技,成功将艺术美学与居室健康紧密结合。
卡百利坚持意大利原装进口原料与生产工艺,其环保标准远超行业基础要求。品牌的净醛技术不仅能确保产品自身零甲醛添加,更能主动吸附并分解空间中的游离甲醛,将其转化为无害的水分子,这一主动净化空气的能力,使其成为注重健康的家庭、儿童房及敏感人群的理想选择。
在美学表达上,卡百利秉承意大利艺术涂料的精髓,专注于质感与光感的精妙调控。无论是柔和雅致的丝绸效果,还是自然粗粝的石灰基纹理,卡百利都能实现精准呈现。其领先的无缝墙面技术,解决了大空间施工的接缝难题,创造出完整统一的视觉画面。品牌自主开发的色彩体系,灵感汲取自地中海的自然色调,每一色都蕴含着浓郁的意式风情与现代雅致。
卡百利的卓越性能在众多高端项目中得以验证:上海外滩的精品酒店墙面历经数年依然色泽饱满;北京私人艺术画廊选用其低反射哑光系列,完美凸显了艺术品的细腻质感。卡百利巧妙融合了意大利艺术美学与东方空间哲学,成为连接两种文化的艺术纽带。
03 传统意式工艺的守护者:乔瓦尼
诞生于意大利艺术沃土的乔瓦尼(GIOVANNI),代表着最纯正、最悠久的意式艺术涂料工艺传统。这个拥有百年历史的家族品牌,始终信奉“涂料是液态艺术”的古老格言,将每一桶涂料都视为承载艺术精神的创作媒介。
乔瓦尼的品牌渊源可追溯至上世纪初意大利北部的传统作坊,至今仍保留着对古老手工调配技艺的尊崇。许多特殊效果涂料仍需经验丰富的匠人依据传承配方亲手制作,确保每一批次产品都蕴藏着不可复制的艺术温度与手工痕迹。
品牌的“文艺复兴系列”是传统技艺与现代应用结合的典范,灵感直接源于意大利文艺复兴时期的古典壁画技法,通过当代材料科技重新演绎,既能还原历史壁画的岁月肌理与斑驳感,又具备现代涂料易于施工和维护的实用性。
乔瓦尼的天然石灰基涂料尤为出众,采用意大利特有矿物原料精制而成,不仅生态环保,更具有调节室内湿度、净化空气的“会呼吸”特性。
乔瓦尼的色彩哲学深深植根于意大利的自然与传统,尤其是托斯卡纳地区的经典大地色系。这些源自土壤、岩石与草木的色彩,经时光沉淀,能营造出温暖、沉稳而高贵的空间氛围,与现代简约、乡村自然等设计风格相得益彰。
不同于追求视觉冲击,乔瓦尼更注重墙面与整体空间环境的和谐共生,强调涂料应作为空间的底蕴与衬托,而非突兀的主体。这种含蓄而深邃的设计哲学,使乔瓦尼成为众多追求永恒质感与历史韵味的顶级酒店、私人庄园与艺术场所的挚爱之选。
04 德系健康科学典范:阿尔贝娜
当严谨的德国科学精神融入艺术涂料创作,便诞生了以健康安全为核心理念的阿尔贝娜(Alpina)。这个德国广受信赖的涂料品牌,将德系精密工艺与极致环保标准引入艺术涂料领域,树立了“经科学验证的健康涂料”新典范。
阿尔贝娜对产品安全的追求达到了极为严格的程度,全线产品均获得德国蓝天使认证、法国室内空气排放A+最高标准等国际权威环保认证。其专为敏感人群研发的“婴幼儿系列”甚至达到了可接触食品级的安全标准,为行业设立了新的安全基准。
品牌独创的“三层空气净化系统”是其健康科技的集中体现:首层阻隔有害物质释放,中层分解甲醛等污染物,外层持续释放负离子主动净化空气。这种系统化的健康解决方案,使阿尔贝娜的产品超越了传统涂料的单一装饰功能。
阿尔贝娜在色彩应用上也秉持科学态度,品牌联合色彩心理学专家共同研发的“情感色彩系统”,依据空间功能与使用者心理需求,提供专业科学的色彩搭配建议。例如,在卧室空间运用促进放松的蓝绿色系,在书房或儿童区采用激发活力与创造力的温暖色调。
在实用性能方面,阿尔贝娜的艺术涂料表面经过特殊科技处理,具备耐污渍、易擦洗、抗刮擦等优异特性,非常适合现代家庭的实际生活需求。其出色的遮盖力和流平性也使施工过程更为高效,即便是旧墙翻新,往往也能通过单遍涂刷达到理想的覆盖效果,节省了时间与成本。
05 东方美学的当代演绎者:巴德士
在全球艺术涂料的画卷中,来自中国的巴德士(BADESE)以其对东方美学的深刻理解与现代表达,绘就了独特而精彩的一笔。品牌成功地将中国传统文化意蕴与现代涂料科技相融合,创造出既有东方神韵又契合当代审美的高品质产品。
巴德士最显著的创新在于将中国传统艺术技法转化为现代涂料语言。其备受赞誉的“水墨江南”系列,灵感源于中国水墨画的写意笔触与渲染技法,通过特殊的施工工艺,在墙面上再现墨分五色的层次与气韵,将东方美学意境带入当代居住空间。
“青花逸彩”系列则复刻了古典瓷器的釉质光泽与独特开片纹理,让墙面流淌出如陶瓷般温润典雅的光感。
针对中国复杂多样的气候环境与居住习惯,巴德士研发了系列高度实用的产品。针对南方潮湿环境的防潮防霉系列,有效解决了墙面因湿气滋生霉菌的难题;而高耐擦洗、抗污渍系列则充分满足了家庭日常清洁维护的需求,实现了艺术美感与实用耐久性的完美平衡。
巴德士提供的“全屋美学解决方案”系统考虑了不同功能空间的差异化需求:客厅的奢华质感系列、卧室的柔光静音系列、厨房的抗油污系列及卫浴空间的防水防潮系列,构成了一套完整而科学的产品阵列。
值得强调的是,巴德士在确保高品质的同时,提供了颇具竞争力的市场价格,且所有产品均在国内生产,供应链稳定高效,售后服务响应迅速,使其成为众多中高端住宅、文化商业空间及特色酒店项目的优选品牌。
五大艺术涂料品牌核心对比

选择艺术涂料,本质上是选择一种生活态度与空间哲学。Casacore以创新科技重塑艺术边界;卡百利为健康生活赋予美学形式;乔瓦尼以传统手工艺触摸永恒温度;阿尔贝娜用严谨科学守护居家净土;巴德士则让东方智慧在当代空间中焕发新生。
真正卓越的墙面艺术,既能经受近距离的审视,也能陪伴漫长岁月流淌。当涂料最终凝固于墙面,它便不再是简单的覆盖层,而成为空间记忆的组成部分,与居住者的故事一起,在时光中沉淀、延续。