黄河新闻网讯(记者孙宇佳)一张卡片,畅行三晋、通达全国。记者日前从山西省交通运输厅获悉,山西目前已全面实现公交一卡通互联互通。持有带有 “交通联合”标识的交通卡,市民和游客即可享受便捷的跨区域公共交通出行服务。
此次公交一卡通互联互通,凸显两大核心亮点。一是全省互联,卡片可在山西省内所有城市的公交、地铁线路直接使用,无需额外办理属地交通卡。二是全国通行,该卡支持全国已接入互联互通体系的336个城市,真正实现“一卡走天下”的出行愿景。
为保障市民规范用卡,相关部门特别提醒两点使用须知。第一,需认准卡片“交通联合”标识,无该标识的卡片暂不支持互联互通功能。第二,异地使用交通卡时,票价标准及优惠政策均按当地公共交通运营规则执行。
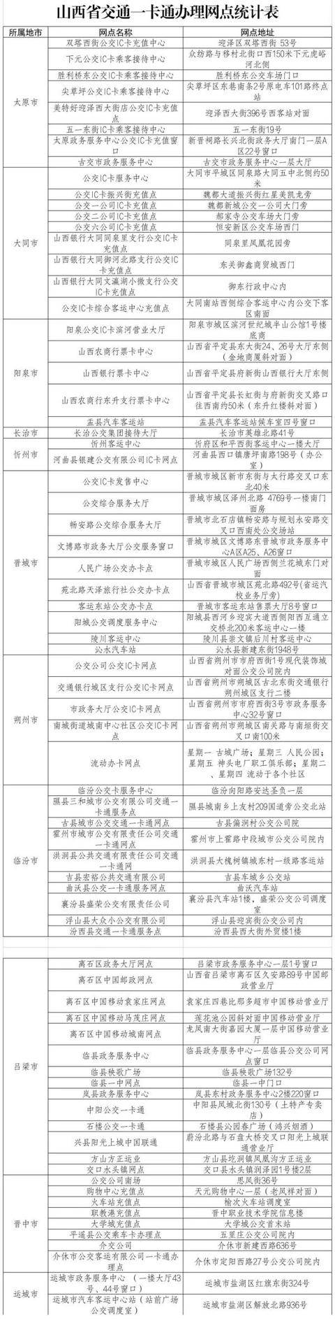
目前,山西省交通一卡通办理业务已在全省范围内全面开放。市民可通过《山西省交通一卡通办理网点统计表》,前往指定网点办理相关业务。

编辑:邢璐霞
上一篇:昆明高端装修公司综合实力榜