PART 01
近日,合肥土地市场网再次挂出2宗涉宅地块,分别是庐阳区42中+南小双本部地块、经开区嘉宸北地块,两块地还是比较期待的。

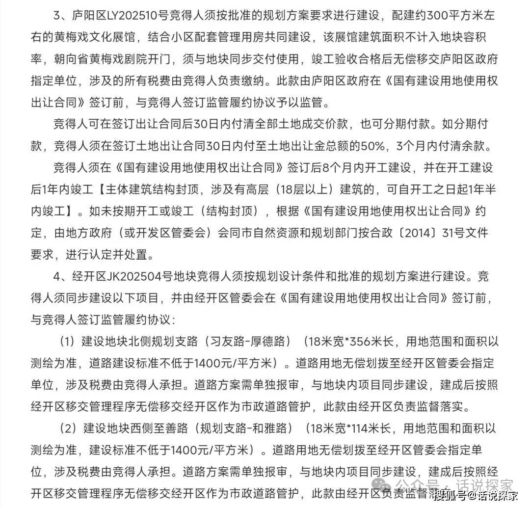
庐阳双本部地块,位于庐江路以南、桐城路以东,真正的环城公园内核芯位置,占地面积仅35.02亩,1.4的容积率,大概率以低密度产品洋房为主,不过该地块需配建约300平方米左右的黄梅戏文化展馆。

经开宝龙达地块,位于嘉宸北侧,占地面积约30亩的纯居住地,参考1260万/亩的起拍价,起拍楼面价10250元/㎡,容积率1.8,竞得人需要代建两条道路, 就看后续由哪家拿下,如果是华润的话可以一块开发了。
PART 02
最新消息,合肥室内滑雪场效果图曝光!
近日,备受瞩目的合肥旗舰型全天候室内雪场项目成功签约。
该项目由而今管理提供产业专项咨询及资源导入服务,合肥高新区与全球领先的冰雪运营商热雪奇迹携手合作。


项目定位集运动、高端酒店、商业于一体的冰雪主题综合体,规划用地约97亩,总建筑面积约7万平方米,其中室内滑雪场面积约3.2万平方米,建成后预计将成为安徽省内体量最大、华东第一阵营一站式高品质室内滑雪场。
PART 03
包河区招商202527号地块,位于祁门路以北、潜口路以东,案名发布为招商百川序,序系列产品,不再是以往的臻系了。



该项目主打改善型住宅,规划了产品为小高层120㎡和洋房138-168㎡,占地面积约45.6亩,规划为居住用地,容积率1.6,属于那种非方正地块,目前南侧多栋楼已经盖起来,预计入市也快了,大家觉得能卖到什么价格?2.5万还是3万?
PART 04
合肥少有的毛坯新计容楼盘来了,堪称刚需买房福音!
高新区中安创谷旁,合肥轨道云缦朗境最新消息,作为国企开发的城市综合体项目,项目打造了低密社区+溪谷景观+空中花园+顶级会所,实景示范区呈现出来的产品给人感觉配置直接到顶了,开放后来访量也是与日俱增。









据了解,目前该盘已开启冻资,小高层冻资20万,洋房冻资40万,目前算下来综合优惠约93折(验资2%+冻资3%+分销优惠1% +车位1%),首开客户预计还能享受首开惊喜折扣+购房补贴 2%,实际买到手的门槛总价估计150万起,即使是相较于周边二手房也是有一定优势,首开时间大概在本月20日左右,最近有考虑改善置业的朋友们可以关注一下了。
PART 05
瑶海区的大富鸿瑞府进展实拍,项目北侧的多栋楼及示范区正在建设中,首开的时间也一再延迟,此前该盘还说是11月份首开,如今已经12月,预计年内开盘恐怕是有点难了,算下来拿地已经一年,这进展比某些平台公司城投还慢,也不知道是在等市场时机还是有啥别的情况。






由于三面都有高楼建筑,这个盘的采光和日照方面有些尴尬,下午拍摄的时候大部分都被遮挡了,有网友表示这种采光估计夏天首开,至于后续会如何,持续关注中。
PART 06
瑶海区的铂茂印象,除商业及办公外,还规划了126套商业墅院,在目前这个市场下,这种商业产权的别墅并不多,且东侧挨着铜陵路高架,大家觉得到时候会有多少大佬冲这个商墅?



合肥信地城市广场9号地块最新进展,也就是铂悦印象项目,作为一个商业地块,此前已经烂尾20年了,不过今年以来才确定由铂茂控股接手并重启,目前项目东侧的宋式合院已经拔地而起,一路之隔紧挨着铜陵路高架桥,这个位置还真是优劣势十分显著。


不过,项目南侧的信地藏龙阁小区高楼林立,看着对于商业地块的采光有不小的遮挡,北边的部分楼栋可能会好一些,这类的商业别墅在当下市场估计没那么好卖,除非是位置和价格等方面的优势了,不然感觉销售去化有点难了,如果是你的话会花几百万买个这样的合院吗?
PART 07
合肥逍遥津旁有个品质新房,中海望津府此前实景示范区已经开放,通过实地参观给人感觉蛮好的,目前这类的海派风格项目也是越来越多了,其中各有各的特点,基本上都是下沉式会所,涵盖了健身、娱乐、聚会、儿童乐园等功能区,整体一圈看下来确实挺高大上的,适合改善需求的客群。









据了解,该盘在开盘之前实景呈现虽然没做出来,但首开的销售去化还是不错的,说明了主城区好位置、配套成熟的项目有一定的认可度,说是后面月均销量在十几套这样,这样的数据在目前市场上算是可以了,周边的竞品盘也不多,不过现在的购房者很是精明,而且同价位段能挑选的空间大,可以结合自身需求和情况择优选取最合适的项目。
PART 08
网友吐槽:瑶海区的四川邦泰悦九章背刺老业主,据说是直接85折+1.5万物业费,洋房比小高还便宜,还没收房差不多首付亏没了,此前业主开放日也被曝出不达标…

之前滨湖宝能城商业传了很久的华润万象级商业,一个是万象天地,一个万象汇,如今官宣发布为合肥滨湖万象汇。


作为超20万㎡华中区域万象汇旗舰之作,湖滨商业街区一体化,应该算是体量比较大的综合体了,对此大家期待吗?
PART 10
事关新站龙湖天街最新消息来了!
前不久发现新站龙湖天街地块发布了终止招标活动,有些网友表示质疑是不是要黄了?


不过,后来马上又开始重新招标了,也就是合肥公共资源交易中心显示的新站高新区XZ202404号地块土方及基坑支护工程(重新招标)招标公告,至于后续会如何走向,持续关注中。
PART 11
羡慕,合肥又有小区给业主发钱了!
12月1日,该小区小区第三届业主委员会正式公示《2025年万科金色名郡小区公共收益向业主派发红包方案》,拟拿出210万元公共收益,给全体产权业主直接发钱。

方案规定,红包金额将以不动产权登记簿或权利证书记载的专有部分建筑面积为核算依据,按照5元/平方米的标准进行计算,涵盖住宅、商铺、写字楼、公寓、产权车位等全类型产权业主。
而这笔210万元的资金,均来自小区公共收益结余及利息,具体包括公共车位停车费、广告位租赁费、公共区域经营所得等,且资金已全部落实到位。
根据方案内容可以看到,本期发放总金额达到了2094350元,业主凭借房产证和身份证,可以到指定地点,领取现金。虽然均摊到业主身上,每户分到的钱不多,但对于业主来说,也是极为开心的。
来源:综合网络信息