12月8日,福建省公共资源交易电子公共服务平台发布一则招标公告,内容显示,海峡演艺中心闽剧院剧场建设项目(设计施工一体化)已由福建省发展和改革委员会批准建设,现对项目公开招标。

根据批示内容,该项目业主为福建省实验闽剧院,建设资金来自财政拨款,招标人为福建省建筑轻纺设计院有限公司,建设地址为福州市鼓楼区白马北路169号。

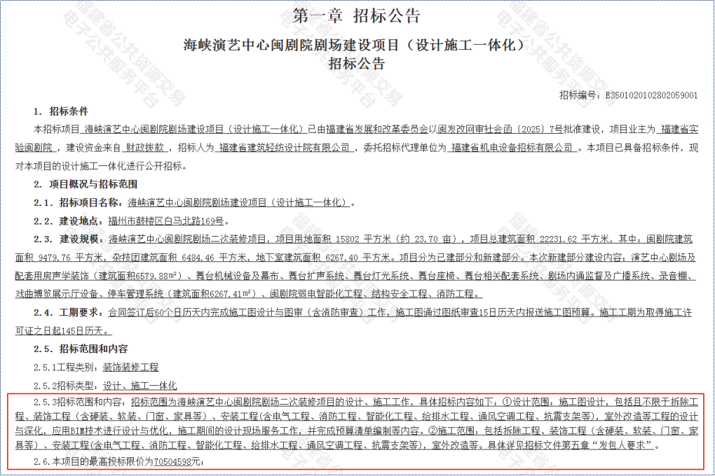
建设规模显示,海峡演艺中心闽剧院剧场二次装修项目,项目用地面积15802㎡(约23.7亩),项目总建筑面积22231.62㎡,其中:闽剧院建筑面积9479.76㎡,杂技团建筑面积6484.46㎡,地下室建筑面积6267.4㎡。项目分为已建部分和新建部分。
本次新建部分建设内容:演艺中心剧场及配套用房声学装饰、舞台机械设备及幕布、舞台扩声系统、舞台灯光系统、舞台座椅、舞台相关配套系统、剧场内通监督及广播系统、录音棚、戏曲博览展示厅设备、停车管理系统等。

本次招标范围为海峡演艺中心闽剧院剧场二次装修项目的设计、施工工作,具体招标内容如下:①设计范围:施工图设计,包括且不限于拆除工程、装饰工程、安装工程,室外改造等工程的设计与深化,应用BIM技术进行设计与优化,施工期间的设计现场服务工作,并完成预算清单编制等内容。②施工范围:包括拆除工程、装饰工程、安装工程,室外改造等。
项目的最高投标限价约7050.46万元,施工工期为取得施工许可证之日起145日历天。

海峡演艺中心东邻福州三坊七巷明清历史文化街区,西接福州白马河文化景观休闲带的通道,2019年前后建成,分两座主体建筑:闽剧院剧场、杂技团训练馆。两幢楼之间有天桥连接,并配建地下停车场等。

其中,闽剧院剧场作为海峡演艺中心的主体建筑,是展现、传承非物质文化遗产——闽剧风采的重要平台,为四层建筑,定位为一座中型、乙等标准的专业剧场,剧场设观众席位约930个;而省杂技团训练馆拟为五层建筑,主要作为杂技演员排练场所。
【购房资讯轻松享,快来关注乐居网】
文章来源:乐居买房