2026年1月12日,A股市场收盘后,一只名叫ST岩石的股票定格在涨停板,股价3.20元。 这是它连续第三个交易日涨停,在绿油油的大盘里显得格外扎眼。 不少当天冲进去的股民,可能还在盘算着第二天能有多少溢价。
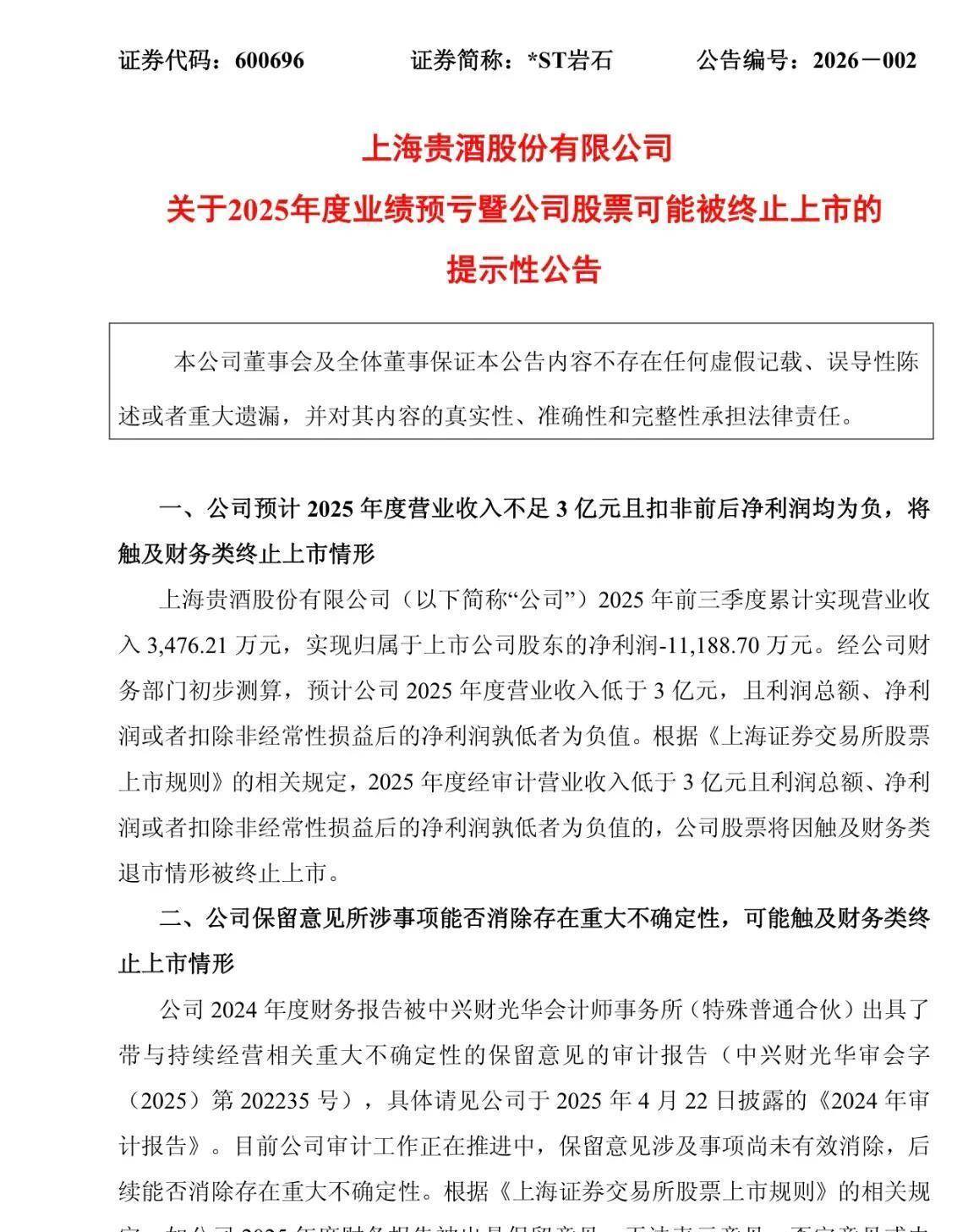
然而,晚上八点多,一纸公告从上海证券交易所网站挂出。 ST岩石公司正式发布《关于公司股票可能被终止上市的风险提示公告》。 公告里写得清清楚楚:根据公司财务部门初步测算,预计2025年度营业收入将低于3亿元,且归属于母公司所有者的净利润为负。 根据《上海证券交易所股票上市规则》,公司股票将可能在2025年年度报告披露后,被终止上市。

白天涨停,晚上爆雷。 这种极具戏剧性的场面,在A股市场并非第一次出现,但每一次都让大量投资者措手不及。 时间回到2026年1月13日,也就是公告发布后的第一个交易日,所有人都在问:昨天涨停板追进去的人,今天还出得来吗?
要理解这个问题,得先看看ST岩石到底是个什么状况。 这家公司现在的全称是“上海岩石企业发展股份有限公司”,股票代码600696。 它在中国股市里是个“老演员”,曾用名多达十几次,从“福建豪盛”到“多伦股份”,再到轰动一时的“匹凸匹”,以及后来蹭上白酒热点的“岩石股份”。 2025年,因为主要银行账户被冻结等一系列问题,它被戴上了ST的帽子。
它的股价走势,更像是一部跌宕起伏的悲剧。 四年前,借着白酒概念的东风,它的股价曾被炒到51.66元的高点。 但从那时起,便开始了漫长的下跌之路。 到2026年1月初,股价只剩3块多,四年时间跌幅超过94%。 仅仅在一个月前,2025年12月中旬,它的股价还有6.14元。 这意味着在最近一个月里,它的市值又腰斩了。
股价暴跌的背后,是公司基本面的彻底恶化。 根据2025年第三季度报告,ST岩石去年前九个月的营业收入只有3476.21万元。 这个数字,距离避免退市所需的“年度营业收入3亿元”安全线,相差了接近十倍。 同时,公司归属于上市公司股东的净利润是亏损1.12亿元,扣除非经常性损益的净利润也是亏损。 更关键的是,截至2025年9月30日,公司归属于上市公司股东的净资产为-1.03亿元,已经是资不抵债的状态。
公司自己也在公告里承认,目前主业萎缩,经营困难,持续经营能力存在重大不确定性。 这些冷冰冰的数字和表述,翻译成大白话就是:这家公司赚钱的主业快没了,欠的钱比家底还多,按照交易所的规则,已经踩到了退市的红线上。
既然退市风险如此明确,为何股价还能连续涨停? 这里存在一个关键的“时间差”。 根据规则,是否退市,要等到2025年年度报告正式披露后,由交易所来最终决定。 ST岩石预约的年报披露时间是2026年4月28日。 也就是说,从1月13日发布风险提示,到4月底最终宣判,中间有差不多三个月的时间。

这三个月,就成了部分短线资金博弈的窗口。 他们的逻辑不是看好公司价值,而是纯粹的筹码博弈。 股票在短期内跌得太多、太急,技术上存在超跌反弹的需求。 一些资金认为,在退市“死刑”正式执行前,股价处于绝对低位,可以用少量资金撬动涨停,吸引市场上那些喜欢“抄底”、喜欢“博傻”的投机客跟风。 他们赌的不是公司起死回生,而是有更傻的人以更高的价格从自己手里把筹码接走。
这种玩法在A股的退市股中几乎成了固定戏码。 2025年退市的东方集团,在退市整理期初期,股价从1元多一路跌停,但在正式摘牌前,也曾出现过数次打开跌停甚至反弹的走势,吸引了大量散户冲进去“抄底”。 最终,东方集团以0.36元的价格摘牌,股东户数定格在近50万户。 很多投资者就是在1元左右自以为抄到了底,结果被深埋其中。
另一个例子是ST广道。 它在进入退市整理期后,竟然出现过连续3个“30厘米”的涨停(北交所股票)。 当时市场一片惊呼,不少人以为是“重生”信号,纷纷追高。 然而,短暂的疯狂过后,便是更猛烈的、连续的一字跌停,直到退市,再也没有给这些人出逃的机会。 类似的ST普利、ST苏吴等,都在退市过程中有过诱人的反弹波段,但终点无一例外都是终止上市,股价跌至两三毛钱。

回到ST岩石1月12日的交易。 当天的涨停,并非由重大利好推动,纯粹是资金利用市场情绪和规则时间差所做的短线行为。 龙虎榜数据显示,买卖前五的席位均为营业部游资,没有机构身影。 有营业部在买入的同时也在大量卖出,这符合短线游资“对倒”拉高、吸引跟风盘的特征。 他们非常清楚公司的风险,但他们的目的就是在风险彻底爆发前,完成一次短平快的套利。
那么,对于1月12日涨停板买入,以及更早之前持有的2.55万户股东来说,1月13日面临怎样的局面? 从交易规则上讲,只要股票不停牌,就能交易。 涨停板买入的投资者,理论上可以在次日以任何价格挂单卖出。 但问题的核心不在于“能不能卖”,而在于“能不能以预期的价格卖掉”。
一只明确发布退市风险提示的ST股票,其市场的买卖力量对比是极度失衡的。 想卖的人会远远多于想买的人。 1月13日开盘,巨大的抛压可能直接导致股价大幅低开甚至跌停。 ST股票的涨跌幅限制是5%,一旦封死跌停板,卖单就会堆积如山。 排在后面的散户卖单,当天成交的希望非常渺茫。
即便没有直接跌停,在巨大的利空冲击下,昨天的涨停板封单资金大概率会迅速撤离。 一旦失去大资金的支撑,股价会自由落体。 盘中可能会有资金试图撬板或制造反弹,但这种反弹的持续性和可靠性极低,往往是又一次出货的机会。 对于普通投资者来说,在这种极端情绪化和高风险的波动中,想要精准地找到一个理想的卖出点位,难度不亚于火中取栗。
截至2025年三季度末,ST岩石的股东总户数为25530户。 数据显示,这个数字相比前一个季度已经下降了12.13%,说明有一部分投资者在下跌过程中选择了割肉离场。 但剩下的这两万多人,将在未来三个月里面临巨大的煎熬和抉择。 每一次微弱的反弹,都可能成为“是走是留”的灵魂拷问。
公司并不是突然扔出这个炸弹。 在此之前,ST岩石已经多次发布过股票可能被实施退市风险警示(ST)以及可能被终止上市的风险提示。 2025年4月,公司就因净资产为负被实施了其他风险警示。 可以说,退市风险对于这家公司而言,是一张早已亮明的“明牌”。
但资本市场永远不缺少侥幸心理。 总有人觉得:“退市是四五月的事,现在才一月,我炒一波短线就跑。 ”也总有人相信:“股价都这么低了,还能跌到哪去? 说不定有重组呢。 ”正是这种心理,成为了博弈资金最佳的“猎物”。 他们深知,在恐慌的下跌后,给予一点点阳光——比如一个涨停板,就能让这些侥幸心理迅速发酵,吸引跟风盘涌入。
东方集团退市时,有超过26万投资者在退市整理期涌入“抄底”。 ST广道在退市整理期涨停时,论坛里充斥着“龙头重生”的欢呼。 历史不断重演,但剧本的结局从未改变。 当退市的钟声最终敲响,这些股票的名字从交易所的列表里消失,留下的是一地鸡毛和大量无法兑现的股票账户数字。 ST岩石昨晚的公告,就是又一次清晰的警钟,它在提醒市场:这是一场与时间赛跑的死亡游戏,而绝大多数参与者,最终都成了输家。
扬帆2026
上一篇:建筑垃圾如何分类