封面图源|君湖天下业主之家微信公众号
距离原定的旧物业退场时间已过去两个多月,佛山市南海区狮山镇君湖天下花园的新旧物业交接工作仍未完成。
这个总建筑面积约24.6万平方米、涵盖2046户共5000多名业主的大型小区,自2025年11月3日原交接日起,便陷入了一场多方对峙的僵局。
一边是业委会依法选聘新物业后盼顺利交接,一边是旧物业以程序瑕疵为由拒不退场并提起诉讼,加之部分业主联名反对新物业进场,小区俨然上演了一场现实版“宫斗大戏”。
1月27日上午,君湖天下花园业委会主任程正才通过电话向《每日经济新闻》记者(以下简称每经记者或记者)表示,小区的新老物业原本应该在2025年11月3日完成交接,但到现在新中标的广东宏德科技物业有限公司(以下简称宏德物业)仍未完成进场,目前街道办正在进行协调,将由社区牵头组织业主大会,并发起20%业主联名的相关倡议,推进问题解决。
注:据《业主大会和业主委员会指导规则》,经专有部分占建筑物总面积20%以上且占总人数20%以上业主提议的,可组织召开业主大会临时会议。
0
1
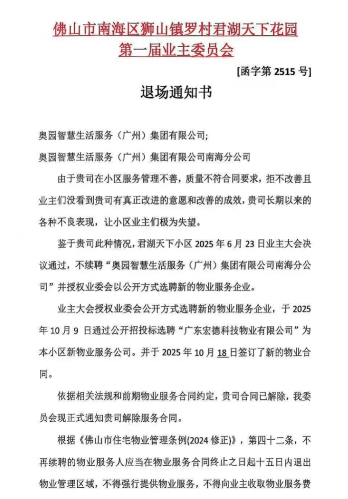
拒绝退场
每经记者梳理发现,君湖天下花园自2014年交付以来,一直由奥园智慧生活服务(广州)集团有限公司南海分公司(以下简称奥园物业)提供前期物业服务。
据君湖天下花园业委会对外披露,2025年4月,小区举行第一届业主大会,对“是否同意续聘原物业服务公司”“是否同意《南海区君湖天下小区物业服务合同》表决稿”等四项议题进行表决。
最终,参与票数和面积均超法定2/3,四项议题均获通过,其中明确授权业委会成员履行招标活动招标人职责,包括组织招标、参与评标等具体事项。
依据决议,君湖天下花园业委会于2025年9月委托招标代理公司,通过佛山市公共资源交易中心南海分中心发布招标公告;同年10月确定宏德物业中标,公示期间无任何异议。

来源:佛山市公共资源交易中心南海分中心
2025年10月18日,君湖天下业委会与宏德物业签订合同,明确奥园物业应于11月3日前退场交接。同年12月24日,南海区住建局向奥园物业发出《责令改正违法行为的通知书》,要求其12月30日前退场。
但奥园物业拒绝退场,狮山镇政府为避免冲突,严令禁止业委会与宏德物业强行交接,交接工作停滞。

图源|君湖天下业主之家微信公众号
据程正才透露,原物业之所以不退场,主张是之前的业主大会仅表决不续聘,并未明确表决解聘,并以此为由不配合交接,甚至一度纠集人员准备抗拒现场交接。
1月27日,每经记者电话联系奥园物业南海分公司方面,接听电话的工作人员表示:“不清楚后续是否会退场,目前还在等职能部门的安排。”
0
2
自治困局
相较于新旧物业的对峙,小区业主内部的分裂更让僵局难以化解。每经记者注意到,君湖天下花园2046户业主已分化成三方阵营。
一方坚定支持业委会,认可招标程序的合法性,希望宏德物业早日进场兑现升级承诺;另一方则联名发起关于反对宏德物业入场的倡议书;第三方深陷焦虑,部分业主对原物业服务存在异议,又担心新物业进场后的服务质量,只盼各方尽快达成共识,结束僵局。

图源|佛山人大网《佛山市住宅物业管理条例》
另据《佛山市住宅物业管理条例》第四十二条,不再续聘的物业服务人应当在物业服务合同终止之日起十五日内退出物业管理区域,不得以对业主大会决定有异议等理由拒绝办理交接。
可以说,小区内部的分化加剧了僵局化解的难度,业委会授权边界模糊也成为原物业拒不退场的重要理由。
据每经记者不完全统计,全国范围内,类似业委会换物业但旧物业不退场的矛盾纠纷时有发生。
比如在苏州锦沧名苑的纠纷中,业委会于2025年上半年召开业主大会,选聘新物业招商局物业,旧物业金地物业以个别业主起诉为由拖延交接,此后在行政部门督促与司法机关介入下,旧物业才最终配合退场。
类似的案例还有位于南通的崇川区都会沁园小区,业委会在2024年7月选聘新物业南都物业,但旧物业碧桂园物业以业主大会决议及业委会成立不合法为由拒撤场。业委会于2024年12月起诉,2025年12月10日,南通市崇川区人民法院一审判决碧桂园物业15日内退场,移交相关资料、设施并结清费用,耗时约1年。

另据中物智库对2025年国内60个典型物业退出案例的梳理,51例为物企主动退出,占比85%,主要原因多为长期财务压力(持续亏损、收缴率过低)迫使企业及时止损。
样本项目中,已成立业委会的占比70%,未成立业委会的占比30%。业委会显著影响退场后进程,有业委会项目能更高效推进新物业选聘,而无业委会项目在物业退场后易陷入失管或依赖应急托管。
记者|陈荣浩
编辑|何小桃陈梦妤 杜恒峰
校对|程鹏
|每日经济新闻 nbdnews原创文章|
每日经济新闻
上一篇:2025年上海高端装修设计推荐:十强设计团队权威榜单发布
下一篇:伊朗:炸航母警告