
12月9日,郑州市商务局发布《关于停止郑州市2025年度家居焕新活动的公告》。自今日(12月10日)24:00起,停止郑州市2025年度家居焕新活动。届时,郑好办补贴申请平台停止发放补贴资格。参与家居焕新活动的商户需在2025年12月25日前完成商品送货、发票开具及审核材料凭证上传等工作。逾期未上传,或提交的材料不符合活动要求,将无法获得补贴兑付。
小编也把申请指南给大家整理出来了,接着来看↓↓↓
1、补贴品类
智能马桶、智能门锁、智能晾衣架、智能沙发(含电动按摩椅)4类产品
2、补贴标准
活动期间,对个人消费者在参与商家购买补贴范围内商品,按最终销售价格(剔除所有折扣和优惠后的价格)的15%给予补贴,单件补贴不超过1500元。每位消费者每类产品可补贴1件。
3、申请入口
郑好办
4、申请流程
①个人消费者打开郑好办APP,点击消费补贴专区,选择“郑州家居焕新”
②点击“线下参与活动”按钮,进入页面后依需点击选择“补贴品类”、“支付平台”
③确认后点击“点击领取线下活动资格”按钮,依据提示确认领取资格。

图源:郑好办
除此之外,目前还有适老化改造补贴、2025年“畅行焕新”绿色购车补贴可以申领,接着来看看→
适老化改造补贴
补贴对象:面向居住在我省的年满60周岁(计算时间截至2025年12月31日)老年人购买居家适老化改造产品给予补贴
补贴标准:居住在我省的老年人,按照其购买居家适老化改造产品总费用的30%给予补贴,每房补贴上限为12000元(每名老年人仅能指定为一处房产进行居家适老化改造。)
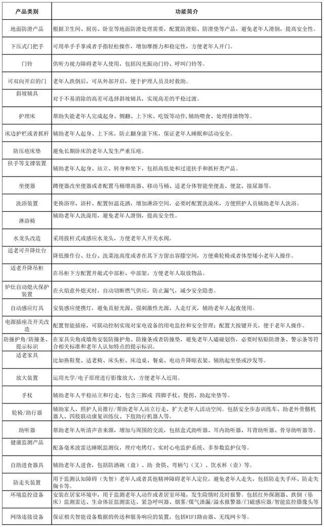
适老化改造补贴产品推荐目录:

申请入口:云闪付
线上申请流程:
①由老年人本人或代理人(家庭成员或其他受托人)登录云闪付APP平台,搜索“河南焕新”
②点击“适老化改造补贴专区”
③按要求上传老年人身份证及相关房产信息,申请购买居家适老化改造产品的补贴资格。

图源:云闪付
温馨提示:按照先到先得的原则,根据申领居家适老化改造产品补贴的先后顺序进行补贴(以系统申报提交时间顺序为准)
2025年“畅行焕新”绿色购车补贴活动
领取范围:
2025年9月20日(含当日,下同)至2025年12月31日(含当日,下同)期间,在郑州市辖区内(含航空港区)购买新能源乘用车新车,并在郑州市完成登记上牌的个人消费者(不含单位用车,下同),可申请给予一次性补贴,活动补贴(同一辆新车)不能与汽车以旧换新补贴同时享受。
购车地以新车《机动车销售统一发票》载明的开票地为准,需在郑州市辖区内(含航空港区)。购买新车和登记上牌时间以《机动车销售统一发票》上载明的开票日期及《机动车登记证书》上载明的登记日期为准,均需在2025年9月20日至2025年12月31日之间
补贴标准:
新车购车价格5万元(含5万元,以购车发票载明价税合计数字为准,下同)至15万元(不含)的新能源乘用车可申请补贴3000元。
新车购车价格15万元(含15万元)及以上的新能源乘用车可申请补贴4000元。
在郑州市范围内按照“总额控制、先到先得、用完即止”的原则,发放5.6亿元“畅行焕新”绿色购车补贴,若资金提前用完,活动自行结束。
申领入口:郑好办
补贴申领流程:
①新车购置:2025年9月20日至12月31日,个人消费者可在郑州市辖区内(含航空港区)购买新能源乘用车新车,并完成新车上牌手续。
②补贴申领:凡在活动期间按要求完成新车购置及登记上牌的个人消费者,可在郑好办APP“畅行焕新”活动页面,提交相关资料及信息,完成申请。提交申请日期截止到2026年1月10日24时。
③资格校验:郑好办平台对提交的申请进行资格校验,校验结果通过平台活动页面进度查询页反馈,请消费者及时关注审核结果。
④补贴发放:郑州市商务局将分别于2025年11月、12月、2026年1月上旬将审核通过的消费者名单在市商务局网站脱敏后进行公示,公示时间7个工作日。公示到期后将委托郑州银行按相应补贴资金额度兑付至消费者个人账户。
申领具体流程:
①打开郑好办app,点击【畅行焕新】
②下滑点击【申请入口】,按照要求步骤提交相关资料及信息即可

图源:郑好办
温馨提示:本次活动按照“先自行购车、再申领校验”的流程开展。先到先得,用完即止。
来源:郑州市商务局,郑好办,云闪付
下一篇:江生热力,集成式地暖知名大品牌