
婴儿餐椅是指儿童进餐专用的椅子,适合3个月-6岁不同年龄段的宝宝,通常自带餐盘和安全带,能帮助宝宝从喂饭过渡到与家人同桌进餐,养成良好的用餐习惯。其通过可调节靠背和半躺设计保护婴儿脊柱发育,并支持辅食添加及自主进食习惯培养。

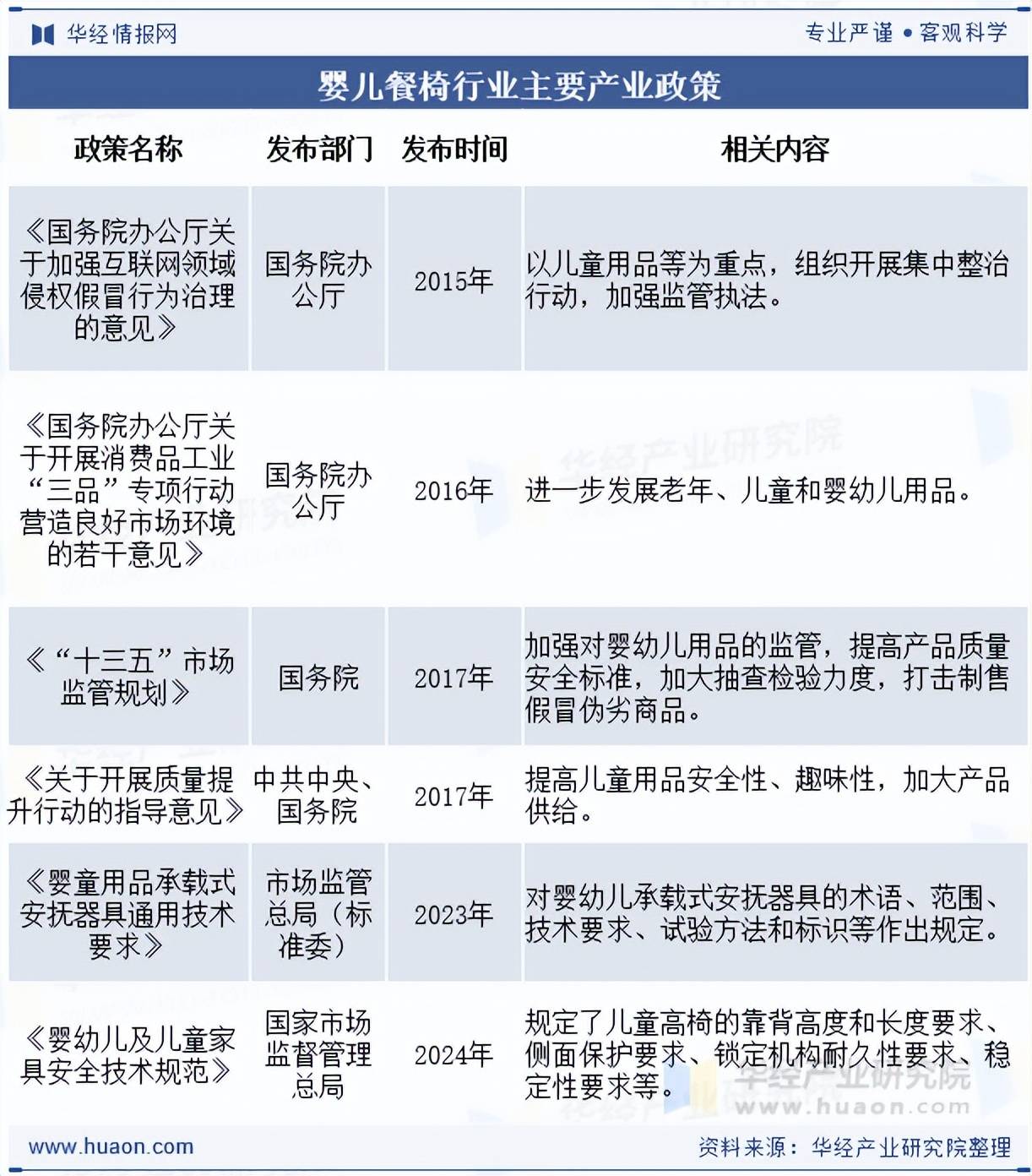
婴儿餐椅行业发展得到了多方面的政策支持。从国家到地方,一系列政策围绕质量监管、产品升级、市场秩序规范等方面展开,如加强对婴幼儿用品的监管力度,提高产品质量安全标准,开展专项整治行动打击侵权假冒行为等。这些政策有助于保障消费者权益,推动婴儿餐椅行业向高质量、规范化方向发展,为行业创造了良好的政策环境。

本文节选自华经产业研究院发布的《2025年中国婴儿餐椅行业发展现状及趋势分析,行业对环保材料的应用愈发重视「图」》,如需获取全文内容,可进入华经情报网搜索查看。
在消费升级以及育儿观念转变的大背景下,中国婴儿餐椅行业展现出蓬勃的发展活力。数据显示,2024年中国婴儿餐椅行业市场规模达到22亿元。这一数据背后,是家长对婴幼儿用餐辅助产品需求的不断攀升,从侧面反映出市场对产品品质、功能多样性等方面的持续关注与更高追求,预示着行业广阔的发展前景。

婴儿餐椅行业竞争激烈,全球市场中,宜家、好孩子等企业处于第一梯队,占据较大市场份额。这些企业品牌知名度高,产品涵盖多个价格段,销售网络覆盖全球。麦克英孚、爱音、康贝等企业属于第二梯队,它们在产品研发、品牌推广等方面不断发力,凭借差异化的产品和营销策略,在市场中也有一定的竞争力。

华经产业研究院为助力企业、科研、投资机构等单位了解婴儿餐椅行业发展态势及未来趋势,特重磅推出《2025-2031年中国婴儿餐椅行业市场深度分析及投资策略研究报告》,本报告由华经产业研究院研究团队对婴儿餐椅行业进行多年跟踪研究,使用桌面研究与定量调查、定性分析相结合的方式,全面解读婴儿餐椅行业市场发展现状、上下游产业、竞争格局及重点企业等相关因素;科学运用研究模型,多维度对行业投资风险进行评估后精心研究编制。

报告目录
第一部分 产业环境透视
第一章 婴儿餐椅行业相关概述
第一节 婴儿餐椅行业定义及分类
一、行业定义
二、行业主要分类
三、行业特性及在国民经济中的地位
第二节 “十四五”豆油行业经济指标分析
一、赢利性
二、成长速度
三、附加值的提升空间
四、进入壁垒/退出机制
五、风险性
六、行业周期
第三节 中国婴儿餐椅行业政策环境分析
一、行业相关政策动向
二、行业产品质量标准
三、行业生产安全标准
四、行业贸易环境分析
五、行业“十四五”发展规划
第二章 婴儿餐椅市场宏观环境分析
第一节 国内宏观经济环境
一、GDP历史变动轨迹
二、固定资产投资历史变动轨迹
三、进出口贸易历史变动轨迹
四、2025-2031年中国宏观经济发展预测
第二节 中国婴儿餐椅产业发展环境分析
一、中国宏观经济环境分析
二、中国婴儿餐椅行业政策环境分析
三、中国婴儿餐椅产业社会环境发展分析
第二部分 行业深度分析
第三章 2020-2024年全球婴儿餐椅行业市场发展状况分析
第一节 美国婴儿餐椅行业现状分析
第二节 日本婴儿餐椅行业现状分析
第三节 欧洲婴儿餐椅行业市场状况
第四节 其他国家
第四章 中国婴儿餐椅所属行业整体运行现状分析
第一节 婴儿餐椅行业产业链概况
一、婴儿餐椅行业上游发展现状
二、婴儿餐椅行业上游发展趋势
三、婴儿餐椅行业下游发展现状
四、婴儿餐椅行业下游发展趋势
第二节 婴儿餐椅行业市场供需情况分析
一、市场供给情况分析
二、行业供给趋势分析
三、国内市场需求情况分析
四、市场需求发展情况分析
第三节 中国婴儿餐椅所属行业供需平衡指标
一、婴儿餐椅所属行业供给指标
二、婴儿餐椅所属行业需求指标
三、婴儿餐椅所属行业产销率
第三节 2020-2024年国内婴儿餐椅所属行业发展现状
一、婴儿餐椅所属行业价格现状
二、婴儿餐椅所属行业产销状况分析
三、婴儿餐椅所属行业市场盈利能力分析
第五章 2020-2024年中国婴儿餐椅所属行业进出口市场分析
第一节 婴儿餐椅所属行业进出口数据统计
一、2020-2024年婴儿餐椅进口量统计
二、2020-2024年婴儿餐椅出口量统计
第二节 婴儿餐椅所属行业进出口区域格局分析
一、进口地区格局
二、出口地区格局
第三节 2025-2031年婴儿餐椅所属行业进出口预测
一、2025-2031年婴儿餐椅进口预测
二、2025-2031年婴儿餐椅出口预测
第六章 婴儿餐椅行业区域市场分析
第一节 华东地区分析
一、区域发展环境分析
二、区域市场规模分析
三、区域发展前景分析
第二节 华南地区现状分析
一、区域发展环境分析
二、区域市场规模分析
三、区域发展前景分析
第三节 华中地区现状分析
一、区域发展环境分析
二、区域市场规模分析
三、区域发展前景分析
第四节 华北地区现状分析
一、区域发展环境分析
二、区域市场规模分析
三、区域发展前景分析
第五节 西部地区现状分析
一、区域发展环境分析
二、区域市场规模分析
三、区域发展前景分析
第三部分 竞争格局分析
第七章 中国婴儿餐椅市场格局分析
第一节 中国婴儿餐椅行业竞争现状分析
第二节 波特五力模型分析
第三节 中国婴儿餐椅行业集中度分析
一、中国市场集中度分析
二、中国企业集中度分析
三、中国区域集中度分析
第四节 婴儿餐椅企业竞争策略分析
一、婴儿餐椅行业竞争格局的影响因素分析
二、2025-2031年中国婴儿餐椅市场竞争趋势
三、2025-2031年婴儿餐椅行业竞争策略分析
四、2025-2031年婴儿餐椅企业竞争策略分析
第八章 中国婴儿餐椅行业重点企业竞争力分析
第一节 中山市星尚婴儿用品有限公司
一、企业发展简况分析
二、企业经营情况分析
三、企业经营优劣势分析
第二节 明门(中国)幼童用品有限公司
一、企业发展简况分析
二、企业经营情况分析
三、企业经营优劣势分析
第三节 霏帆纺织科技(山东)有限公司
一、企业发展简况分析
二、企业经营情况分析
三、企业经营优劣势分析
第四节 江苏心路儿童安全座椅有限公司
一、企业发展简况分析
二、企业经营情况分析
三、企业经营优劣势分析
第五节 浙江宝缔婴童用品制造有限公司
一、企业发展简况分析
二、企业经营情况分析
三、企业经营优劣势分析
第四部分 行业发展前景分析
第九章 未来婴儿餐椅行业发展预测分析
第一节 2025-2031年婴儿餐椅行业市场预测
一、产品消费预测
二、行业产值预测
三、市场规模预测
第二节 2025-2031年中国婴儿餐椅行业供需预测
第三节 2025-2031年婴儿餐椅行业发展前景
一、行业市场消费取向分析
二、行业未来发展方向分析
三、行业发展趋势分析
第十章 中国婴儿餐椅市场消费者偏好分析
第一节 婴儿餐椅市场产品的品牌市场分析
第二节 不同客户购买相关的态度及影响分析
一、价格敏感程度
二、品牌的影响
三、购买方便的影响
四、广告的影响程度
五、包装的影响程度
第五部分 投资战略分析
第十一章 2025-2031年中国婴儿餐椅行业投资风险分析
第一节 2025-2031年婴儿餐椅市场投资风险展望
一、宏观调控风险
二、市场竞争风险
三、供需波动风险
四、技术风险
五、经营管理风险
六、其他风险
第二节 2025-2031年婴儿餐椅市场投资机会
一、产品投资机会
二、出口投资机会
三、企业多元化投资机会
第十二章 2025-2031年中国婴儿餐椅行业发展策略及投资建议
第一节 2025-2031年中国婴儿餐椅行业市场的重点客户战略实施
第二节 婴儿餐椅行业投资风险分析
第三节 婴儿餐椅行业投资建议
一、把握国家投资的契机
二、竞争性战略联盟的实施
第十三章 婴儿餐椅行业发展建议分析
第一节 婴儿餐椅行业研究结论及建议
第二节 婴儿餐椅细分行业研究结论及建议
第三节 婴儿餐椅行业竞争策略总结及建议