

应这位读者的要求写一下“退轴”台灯。
这个问题一句话就可以写完:宣称自己产品能退眼轴的,不管台灯还是其它,都是骗子,不买他们的产品就是省钱。
原因如下:
1、近视不可逆,眼轴无法退,这几乎是眼科领域里的共识,国外如此,国内也是如此。详细见:
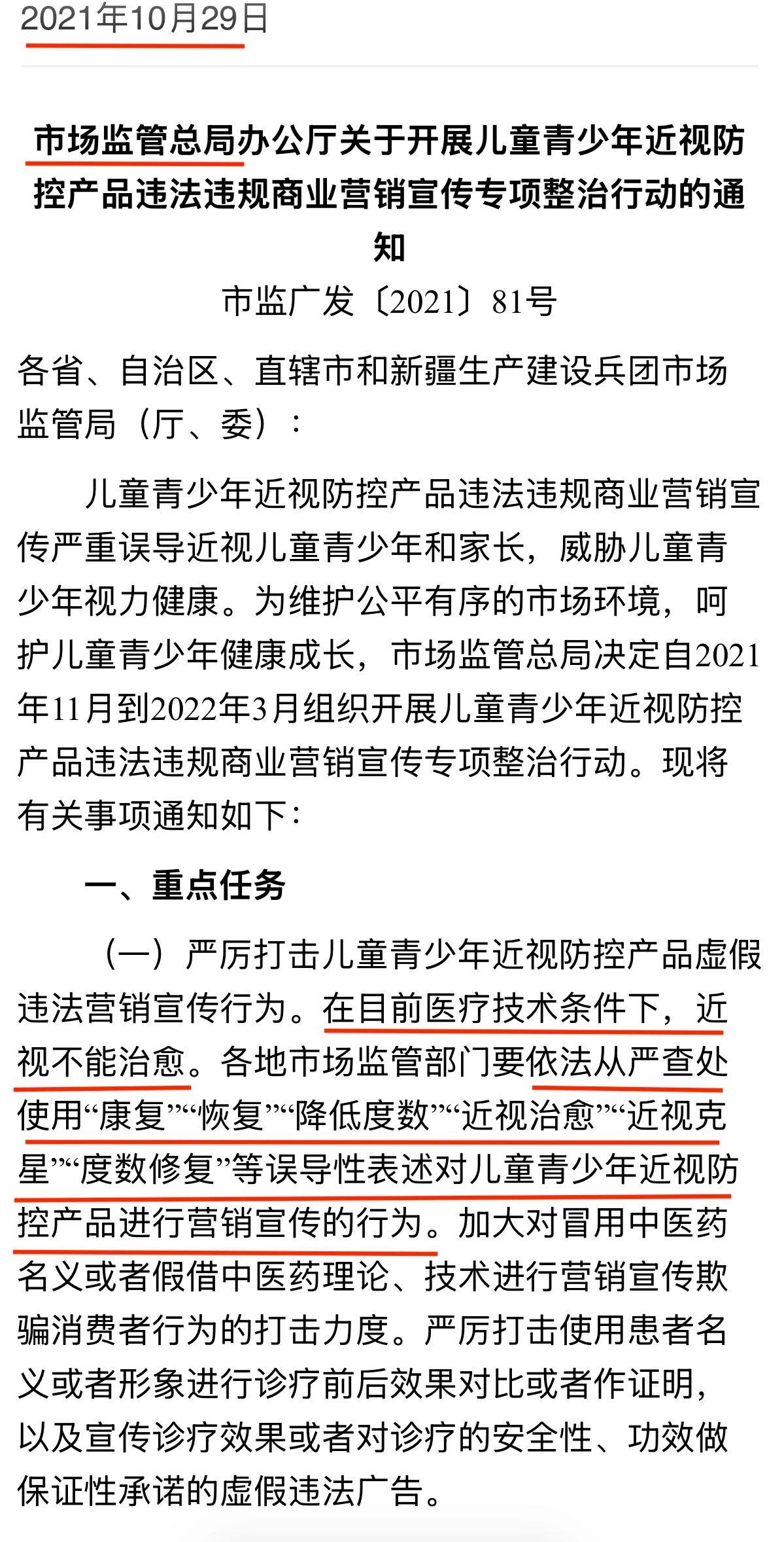
2、宣传近视“降低度数”、“度数修复”是监管部门严厉打击的对象,国家市场监督总局曾多过文,见和。
这些人改叫“退轴”,不过是虚假宣传对一种变体,目的是为了逃避监管打击,但同样可以视为骗子。
关于近视防控产品过去写过很多了:
看过这些历史文章应该不会问这个问题了。