做亚马逊衣物收纳类产品的卖家,有没有过这样的困扰?
近期,大量亚马逊美国站卖家收到了关于衣物收纳商品需进行TIC直接验证(DV)的审核通知。未完成验证的产品将面临销售受限甚至链接下架的风险。本文将为您详细梳理政策法规和验证流程。

产品刚上架没多久,就收到亚马逊的合规警告;辛苦打造的Listing,因为不符合政策直接被下架;甚至因为忽略了某个检测要求,面临罚款、封号的风险……
最近做亚马逊美国站的卖家注意了!平台近期对斗柜、衣柜类产品开启合规严查模式,只要未满足GCC+ASTM F2057相关要求,直接下架商品、限制销售,没有缓冲期!
不管是老链接还是新上架产品,只要属于斗柜、衣柜类衣物存储单元,都必须自查合规!今天整理了超精简、可直接对照操作的合规指南,帮你快速避坑,守住店铺安全。
很多卖家会疑惑,是不是所有斗柜、衣柜都要做合规?答案是:同时满足以下3个条件,必须办理,缺一不可!
高度 ≥ 27英寸(换算后约68.6cm)
重量 ≥ 30磅(换算后约13.6kg)
容量 ≥ 3.2立方英尺(换算后约90.6L)
补充说明:书柜、办公家具、床底抽屉、非卧室收纳类产品,不适用此合规要求,可直接排除。
合规的核心是完成对应检测,每一项都有明确标准,少一项都可能被判定不合规,重点看这4点:
1. ASTM F2057-23 防倾倒测试(CPSC强制,重中之重)
划重点:这个标准已经替代了旧标准16 CFR 1261,现在必须按新标准检测,旧报告无效!
测试要求:柜子在10°斜坡上,无论是满载、多抽屉打开,还是模拟儿童攀爬场景,都要稳定10秒不倾倒
强制配套:随货必须附带墙体固定件(防倒五金),产品说明书里必须有英文防倾倒安装指引,缺一不可
2. 16 CFR 1303 涂层铅测试(全柜体强制)
所有斗柜、衣柜,不管材质如何,都必须做这项测试!
核心限值:产品表面油漆、涂层的铅含量 ≤ 90ppm,超标直接不合格。

3. 40 CFR 770 甲醛测试(分材质,纯实木可免测)
主要针对板材类产品,纯实木材质可直接豁免,不用做这项测试。
适用板材:密度板、颗粒板、胶合板
合规标准:必须符合CARB Phase 2标准,甲醛释放量 ≤ 0.05ppm
4. CPSIA 铅+邻苯二甲酸盐测试(儿童场景必做)
如果你的产品是针对儿童使用(比如儿童衣柜、儿童斗柜),必须额外做这项测试,非儿童场景可根据平台要求选择性做。
铅限值:基材、塑料、五金等部件,总铅含量 ≤ 100ppm
邻苯限值:6种邻苯二甲酸盐含量,每种 ≤ 0.1%
检测做完后,必须准备好以下文件,平台抽查时能快速提供,否则仍会下架!重点记住:GCC证书必须关联所有测试报告,不能单独提交。
GCC证书(General Conformity Certificate):产品符合性声明,由卖家/进口商自行签发,需明确关联所有测试报告编号。
全套测试报告:ASTM F2057-23(防倾倒)、16 CFR 1303(铅)、40 CFR 770(甲醛)、CPSIA(铅+邻苯,如适用),必须由CPSC认可的ISO 17025实验室出具,非认可实验室报告无效。
防倾倒警示标签:必须粘贴在柜体侧面或背面显眼位置,内容包含英文警告语+墙体固定安装指引,不能遗漏。
不要抱有侥幸心理:近期平台抽查频率极高,哪怕是老链接,未合规也会被下架,补做合规后才能恢复。
测试报告认准资质:必须是CPSC认可、具备ISO 17025资质的实验室,否则报告不被平台认可。
纯实木豁免仅针对甲醛测试:其他3项测试(防倾倒、涂层铅、CPSIA,如适用)仍需正常做,不要误以为纯实木全豁免。
最后提醒:斗柜、衣柜类产品的合规,核心是“防倾倒”+“材质安全”,只要按上面的要求自查、完成检测、准备好文件,就能顺利通过平台审核,避免下架损失。

很多卖家踩坑的第一步,就是没分清自己的产品是否属于亚马逊监管的“衣物收纳装置”。别以为只要是放衣服的家具都算,必须同时满足以下3个硬性标准,缺一不可!
简单来说,像橱柜、抽屉柜、大衣柜、五斗柜、梳妆台,以及带抽屉的布艺收纳家具,只要符合上述尺寸,都属于此类,必须严格遵守合规政策。

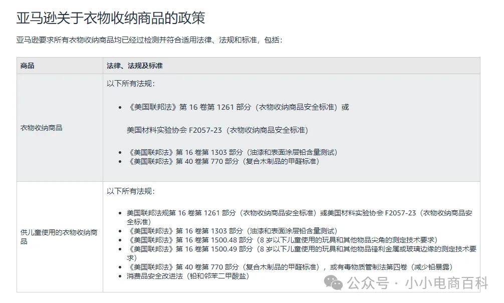
亚马逊明确规定,所有衣物收纳商品必须经过检测,符合相关法律、法规和标准,分为「通用要求」和「儿童款额外要求」,一定要区分清楚!

无论是否面向儿童,只要属于衣物收纳装置,就必须同时满足以下3项法规/标准:
《美国联邦法》第16卷第1261部分或美国材料实验协会F2057-23(衣物收纳商品安全标准,核心是防倾倒);
《美国联邦法》第16卷第1303部分(油漆和表面涂层铅含量测试,杜绝铅超标);
《美国联邦法》第40卷第770部分(复合木制品的甲醛标准,尤其是木质收纳家具)。
如果你的产品是供8岁以下儿童使用,除了满足通用要求,还需额外符合以下6项要求,缺一不可:
《美国联邦法》第16卷第1500.48部分(尖角测定,避免划伤儿童);
《美国联邦法》第16卷第1500.49部分(锋利金属/玻璃边缘测定);
《美国联邦法》第40卷第770部分或有毒物质管制法第四卷(减少铅暴露);
消费品安全改进法(CPSIA,管控铅和邻苯二甲酸盐);
需提供儿童产品证书(CPC);
检测报告需覆盖上述所有儿童相关法规。
很多卖家因为缺少某一份文件,导致产品无法上架或被下架,这份文件清单请务必收藏好,按类别准备齐全!
1. 普通衣物收纳商品
检测报告:由ISO 17025认证实验室,在过去12个月内出具,需覆盖上述通用要求的所有法规;
通用合格证书(GCC):证明商品符合所有适用法规、标准和要求。
2. 儿童用衣物收纳商品
检测报告:同样由ISO 17025认证实验室,在过去12个月内出具,需覆盖通用要求+儿童额外要求的所有法规;
儿童产品证书(CPC):针对儿童用品的专属合规证书,不可遗漏。
关键提醒:检测报告的有效期是12个月,超过有效期需要重新检测,否则会被判定为不合规!
合规文件准备齐全后,Listing的商品详情页和图片,也有明确要求,忽略这些细节同样会踩坑!
明确标注衣物收纳商品从地板到底部到商品顶部的高度;
标注商品组装完毕后的重量;
儿童款必须标注:制造商建议的最低使用年龄(以月为单位)。
产品图片、产品说明书和手册中,必须包含「防倾倒说明」和「安装说明」,这是亚马逊重点核查的点,缺少任何一项都会被警告。
亚马逊对合规的监管越来越严格,尤其是衣物收纳这类涉及安全的商品,一旦被判定不合规,不仅会下架Listing,还可能面临罚款、账号受限等严重后果,甚至影响店铺权重。
建议各位卖家,在选品阶段就对照上述要求自查,确认产品符合尺寸标准;在上架前,提前准备好所有合规文件,核对Listing详情和图片,避免因小失大。
关注我:小小电商百科