最近有网友都在问:“家里暖气片怎么不烫手啊?是不是供暖出问题了?” 别慌!根据《北京市供热采暖管理办法》,本市采暖期为当年11月15日至次年3月15日,市政府可以根据气象等实际情况调整采暖期时间。按照常规惯例,在正常的气象条件下,本市通常在11月7日开始供热点火试运行,启动热态调试,11月15日正式达标供热。供热系统试运行的时间通常为一周。热态调试是供暖准备工作的重要环节,旨在检验“冬病夏治”成果,排查供热系统中可能存在的渗漏、堵塞、水力失衡等隐蔽问题,从而及时进行维修以确保采暖季正常稳定供热。
所以,现在暖气不 “烫手” 其实是正常现象—— 试供暖的核心不是 “立刻供到最热”,而是排查跑冒滴漏、气堵等隐患,为 11 月 15 日正式供暖打基础。今天就跟大家说清试供暖的那些事儿,还有暖气真没温度该找谁,看完心里就有底了!
试供暖期间需重点关注
为保障试供暖工作顺利推进,确保后续正式供暖稳定,居民在试供暖阶段需做好以下工作:
全屋不热
先确认入户进回水阀、走廊分户控制阀、室内暖气片阀是否全打开。试供暖阶段室内温度无明确标准,但若两三天后暖气仍完全冰凉,需及时报修检查。

半冷半热或有水流声
这种情况,可能是管道内存在“气堵”。大家可联系供热单位,也可以通过排气阀自行排气。

正确的排气操作:打开暖气片顶端的排气阀(不是放水阀),直到排出的全是水、无气泡即可。全程只需要放一点点气,而不是一个劲儿放水。排气后仍不热,直接联系供热公司检修,别自行操作。
乱放水,会让暖气越放越凉
供暖系统是封闭循环系统,靠稳定压力实现热水循环供热。放水会导致系统压力骤降,供热站需补充常温冷水——冷水进入管道后会“挤走”热水,让暖气片温度骤降。
也就是说,你家放的水越多,补的冷水就越多,重新加热时间就越长。大量放水,不仅你家一直热不起来,还会让整个单元的供暖循环变慢,邻居家的暖气也会跟着变凉。
暖气漏水紧急处理别慌张
家里来暖气了,高兴之余,别忘了检查暖气片、管道接口是否有跑冒滴漏现象,轻微漏水也不能放过。

发现异常后:
立即关闭阀门,用厚毛巾、抹布堵住漏点,用盆桶接水,避免浸泡地板。快速拨打供暖公司电话,说明地址和漏水部位,切勿自行拆卸管道。
出现跑水漏水等情况
立刻电话报修
北京市城管委提示,在试运行期间,各供热单位要加强对供热设施的巡查巡检和运行调试,及时解决系统跑冒滴漏和平衡问题,为正式达标供热做好准备。同时,建立供热报修服务渠道,安排好值班、维修和应急抢修人员,确保市民能够及时与供热单位取得联系,并且及时解决市民反映的问题。
北京市相关部门提示广大市民,试运行期间要密切关注家中供暖设施状况,若家中出现跑水漏水等情况,可直接拨打小区供热单位服务电话报修解决。
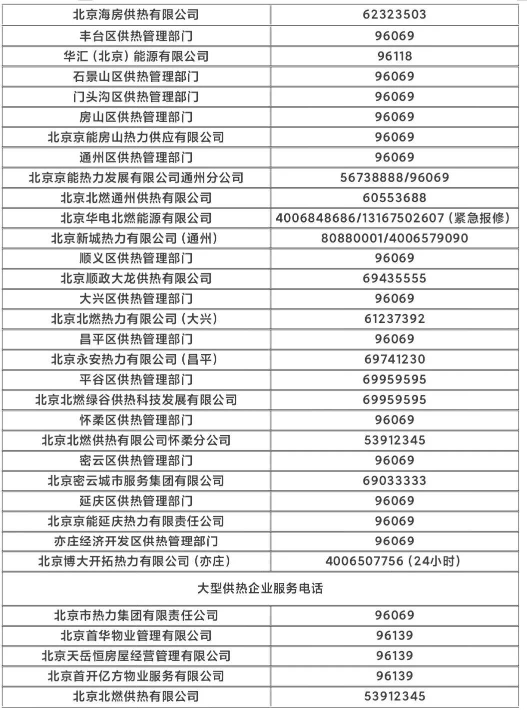
各区供热管理部门及供暖所服务电话
↓↓↓



▲图片来源:北京市城市管理委员会
供暖期用水若发现四种异常
立即停用并拨打96116
冬季供暖期,供暖水串入自来水的情况偶有发生,可能影响用户自身和周边居民的用水安全。
北京市自来水集团提醒市民:一旦发现家中自来水出现异常应立即停止使用,应向所在地物业公司或居委会反映,并拨打市自来水集团客户服务热线96116反映问题,相关专业人员将及时处置。
如何判断供暖水串入了自来水?北京市自来水集团工作人员介绍,若发现有以下异常现象之一,可以初步判断发生串水。
打开水龙头会流出带有颜色的自来水
自来水有一股大蒜味
原本冰凉的自来水变得温热
自来水带有咸味
为了能让用户一眼分辨出供暖水和自来水,供暖公司通常会在供暖水中加入亮蓝等染色剂,将供暖水染成了蓝色或粉红色,这样做主要是起到提醒作用。
供暖公司也常在供暖水中添加大蒜素(学名为二烯丙基硫代亚磺酸酯)等嗅味物质,这种物质具有浓烈的大蒜气味。
另外,供暖公司在供暖水中添加了软化盐,其主要成分是氯化钠,这样做主要是采用离子交换原理去除水中的钙镁离子,将供暖水软化,防止供暖管道结垢,所以一旦发生串水,自来水也会带有咸味。发生串水后,原本冰凉的自来水变得温热,这也是在供暖季发生串水时比较常见的现象。
在供暖水与自来水“相遇”的前提下,一旦供暖管线压力高于自来水管线压力,供暖水就会串入自来水,造成自来水被污染。发生串水,主要有以下三种常见原因:一是个别用户装修时误将供暖管线与自来水管线相连接,二是个别用户使用的热交换器出现故障或连接不规范,三是供暖锅炉或热力加压站内供暖、供热管道与自来水供水管道相连接,且中间的逆止阀门失效。
发现供暖水串入自来水怎么办?
北京市自来水集团工作人员提醒,市民如发现串水情况,应立即停止使用自来水,向所在地物业公司或居委会反映;检查是否存在串水点,找到后立即断开连接;大量放水进行冲洗,将被污染的自来水全部排出,直至水质正常后方可使用。
需要注意的是,如果供暖水加入了大蒜素等嗅味物质,除了上述措施外,用户还应该尽快开窗通风。
为了杜绝串水现象发生,有关单位应严格按照规定设置非承压式水箱或水罐,即将锅炉用水与自来水供水管线用不承压的水池隔开,先将自来水送入水池,再用水泵将水抽送至锅炉内;用户装修改造暖气管线时,要正确连接相关管线,禁止将自来水管线与供暖、自采暖、热交换器、生活热水等任何管线进行直接连接。
来源:北京新闻综合北京日报、人民日报
下一篇:供暖后可以加装暖气片吗