同学们是否遇到过这些场景:
想找一个权威数据支撑你的观点,却在互联网的海量信息里迷了路……
预习专业课,想找本参考书,却发现图书馆仅有的几本都被借走了……
别担心,图书馆还藏有一座24小时不打烊的 “数字资源宝库”。
无论你身在何处,只要一键点开,海量知识即刻为你所有。接下来,就让我们带你探秘这份专属于你的“数字资源宝库”!
01
数字资源访问方式
本校师生可以随时随地访问图书馆的数字资源,不受时间和空间的限制。
01
校内访问
校园网范围内(连接校园网),进入图书馆网站,读者可以直接访问所有数据库,无需账号登录。
图书馆网站首页(https://www-lib.lcu.edu.cn/)——数字资源导航——按数据库首字母/文献类型/资源类型等进行浏览或检索。


02
校外访问
在不能连接校园网的情况下,读者可通过图书馆校外访问系统和CARSI校外访问平台,使用数字聊大账号登录后访问所有数据库。
校外访问使用方法请查阅图书馆公众号文章:
02
数字资源介绍(以实际采购为准)
图书馆数字资源包括电子期刊数据库、电子图书数据库、学位论文数据库、多媒体及考试学习资源库、资源一站式发现系统等。
1
中文期刊数据库

2
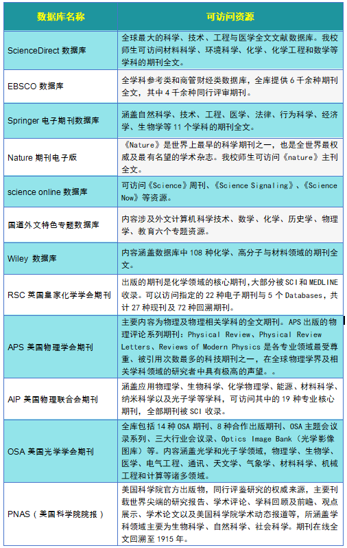
外文期刊数据库

3
电子图书数据库

4
学位论文数据库

5
古籍类数据库

6
事实类数据库

7
资源一站式发现系统

8
多媒体/考试学习资源库

9
平台/工具

03
数字资源利用咨询
策划 | 学科信息服务部
编辑 | 云玉芹
校对 | 蒋南 于丽娜
审核 | 刘 冰