大皖新闻讯去年5月,有90年历史的全国重点文物保护单位——河南大学大礼堂失火坍塌,此后其修缮进程一直备受关注。近期,有多位网民发帖称,河南大学大礼堂已开始修缮。对此,校方回应称,一切以官方消息为准。记者注意到,国家文物局已批复同意,工程合同显示,签约合同价超2000万元,工期为300日历天。


河南大学大礼堂失火后修缮进程引关注,网民发帖称已动工
公开信息显示,河南大学大礼堂全称为“河南大学河南留学欧美预备学校旧址大礼堂”,位于河南省开封市河南大学明伦校区,是一座修建于民国时期的中西合璧宫殿式建筑,并于2006年被列入第六批全国重点文物保护单位。
2024年5月2日,河南大学大礼堂发生火灾坍塌,过火面积3410平方米,直接经济损失2743.8万元。
2024年5月3日,河南大学发布情况通报称,相关部门已介入调查,并表示对于此次火灾无比痛心、自责,向全体师生、校友以及关心学校的社会各界表示深深歉意。学校将尽一切努力将损失降到最低。
2025年1月,河南省消防救援总队公布了火灾事故调查结果。事故调查组查明,事故的直接原因系大礼堂修缮工程屋面防水施工作业中,施工人员违规使用液化石油气喷枪,高温火焰烘烤防水卷材,造成卷材下方木质屋面阴燃起火引发火灾。大礼堂修缮工程施工方、监理方、有关居间人员等16人因涉嫌犯罪,被公安机关立案侦查并移送司法机关依法处理。纪检监察机关对事故中存在失职失责问题的地方党委、政府及有关职能部门、单位32名公职人员进行了严肃问责。
此后,这座大礼堂何时能修好成为了外界关注的话题,近段时间,有多位网民发帖称,修缮工作已经启动,有工程机械进入现场。

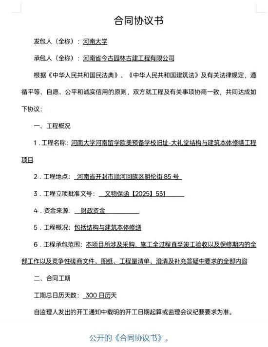
国家文物局已批复,合同签约价超2000万元
大皖新闻记者查询了解到,今年4月21日,国家文物局对河南留学欧美预备学校旧址大礼堂修缮工程设计方案(第一阶段)进行了批复,提到《河南省文物局关于再次报批河南留学欧美预备学校旧址——大礼堂修缮保护工程设计方案(第一阶段)的请示》(豫文物〔2025〕37号)收悉。经研究,该局原则同意所报方案。还提出了进一步加强历史研究和现状勘察;坚持“最小干预”原则;完善设计方案、工程做法说明及要求;进一步校核方案文本和图纸内容;补充方案设计总体思路说明,根据工作进展,合理划分第一阶段和第二阶段方案具体内容,补充分段衔接说明等修改意见。具体方案由河南省文物局督促、指导有关单位按照上述意见修改、完善,并经核准后,抓紧开展修缮施工。
批复中称,河南留学欧美预备学校旧址大礼堂修缮保护工程规模较大、难度高、社会各界密切关注。请河南省文物局高度重视本次修缮工程,高标准、严要求,督促指导各方做好工程组织、实施与全程记录,认真开展工程摄影、工程纪录片、工程报告等,做好工地现场布置管理、岗前培训等各项准备工作。
采购人为河南大学,12月4日,大皖新闻记者联系了公告中公开的校方联系人,对方表示,并不清楚这方面信息。

企查查平台信息显示,河南省今古园林古建工程有限公司成立于2010年,注册资本4600万元,法定代表人为刑某,经营范围包括古建筑维修及工程施工;建筑装饰装修工程设计及施工等。招投标信息达数百条,曾中标多个遗址保护工程。涉及的5个司法案件中,80%案件案由为建设工程施工合同纠纷。记者拨打该公司公开的联系电话显示为空号。
12月3日,大皖新闻记者就此联系了河南大学总务处,工作人员并未正面回应。
12月4日,记者又联系河南大学校长办公室,工作人员回应称,他们尚未发布相关消息,一切以官方消息为准。(采编:徐阳光)